Research Paper Volume 1, Issue 7 pp 637—651

The role of p38b MAPK in age-related modulation of intestinal stem cell proliferation and differentiation in Drosophila

class="figure-viewer-img"

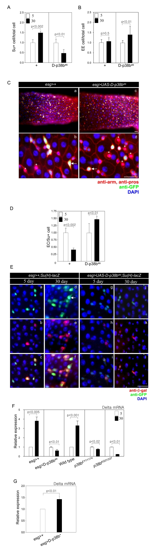
Figure 4. D-p38b MAPK plays a role in age-related defects in the differentiation of ISCs and progenitor cells. (A) Graph showing the ratio of Su(H)GBE-positive to total cells. Effects of D-p38b activity on age-related changes in the number of Su(H)GBE-positive cells in the posterior midgut. Midguts of esg>+;Su(H)GBE-lacZ or esg>UAS-D-p38bas;Su(H)GBE-lacZ flies were stained with DAPI, anti-β-gal and anti-GFP. The numbers of each cell type were counted in a 0.06 x 0.04 cm area of the posterior midgut. The ratio of Su(H)GBE-positive to total cells counted in the posterior midgut of 5-day-old flies was set as 1. White square, 5-day-old flies; black square, 30-day-old flies. P-values were determined using Student's t-test. (B) Graph showing the ratio of EE to total cells. Midguts of esg>+;Su(H)GBE-lacZ or esg>UAS-D-p38bas;Su(H)GBE-lacZ flies were stained with DAPI, anti-Prospero and anti-GFP. Numbers of each cell type were counted in a 0.06 x 0.04 cm area of posterior midgut. The ratio of EE to total cells counted in the posterior midgut of 5-day-old flies was set as 1. White square, 5-day-old flies; black square, 30-day-old flies. P-values were determined using Student's t-test. (C) Effects of D-p38bas expression on ISC and EB cell morphology of esg-positive cells and differentiation of EEs. Midguts of esg>+ (a-b) or esg>UAS-D-p38bas (c-d) flies were stained with anti-Prospero (red), anti-GFP (green) and DAPI (blue). Enlarged images, panels b and d. Scale bar, 5 μM. Arrow heads indicate esg-positive cells. Asterisks indicate EEs. (D) Graph showing the ratio of EC to Su(H)GBE-positive cells. Midguts of esg>+; Su(H)GBE-lacZ or esg>UAS-D-p38bas; Su(H)GBE-lacZ flies were stained with DAPI, anti-β-gal and anti-GFP. Numbers of each cell type were counted in a 0.06 x 0.04 cm area of posterior midgut. The ratio of EC to Su(H)GBE-positive cells counted in the posterior midgut of 5-day-old flies was set as 1. White square, 5-day-old flies; black square, 30-day-old flies. P-values were determined using Student's t-test. (E) Effect of D-p38bas expression in ISCs and EBs on age-related accumulation of EC-like large esg- and Su(H)GBE-positive cells. The guts of 5- and 30-day-old flies were labeled with anti-β-gal and anti-GFP. (a-f) esg>+;Su(H)GBE-lacZ, (g-l) esg>UAS-D-p38bas;Su(H)GBE-lacZ, (m-r) esg>UAS-D-p38b+; Su(H)GBE-lacZ. (a, d, g, j, m, and p - green) anti-GFP; (b, e, h, k, n, and q - red) anti-β-gal; (c, f, I, l, o, and r) merged image. (DAPI, blue). Arrow indicates EC-like large esg-GAL4. Asterisk indicates large Su(H)GBE-positive cell. Scale bar, 5 μM. (F) Effect of D-p38b activity on the expression levels of Delta mRNA ISCs and EBs in adult guts. Delta mRNA was measured by quantitative RT-PCR in cDNA prepared from dissected guts from 5- and 30-day-old esg>+, esg>UAS-D-p38bas, wild-type, p38bEY11174, or p38bKG01337 flies. Expression was normalized to the expression of rp49. Expression level of Delta mRNA in the midgut of 5-day-old flies was set as 1. White bar, 5-day-old flies; black bar, 30-day-old flies. P-values were determined using Student's t-test. (G) Effect of D-p38b+ on the expression of Delta in ISCs and EBs in adult gut. The level of Delta mRNA was measured by real-time RT-PCR in cDNA prepared from dissected gut from 5-day-old esg>+ or esg>UAS-D-p38b+ flies. Expression was normalized to the expression of rp49. Expression level of Delta mRNA in midgut of 5-day-old flies was set as 1. White bar, esg>+; black bar, esg>UAS-D-p38b+. P-value was determined using Student's t-test.