Research Paper Volume 6, Issue 4 pp 281—295

Increased hepatic CD36 expression with age is associated with enhanced susceptibility to nonalcoholic fatty liver disease

class="figure-viewer-img"

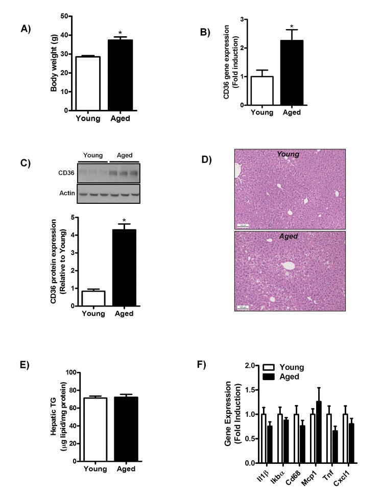
Figure 2. Aging does not trigger the development of hepatic steatosis and inflammation in mice fed a chow diet for one year. (A) Body weight of young and middle-aged mice fed a chow diet. (B) qRT-PCR measurement of CD36 transcript levels in livers of young and middle-aged mice (versus young mice) fed a chow diet, expressed as fold induction. (C) Immunoblot analysis using anti-CD36 and anti-actin (protein loading control) antibodies was performed on liver extracts from young and middle-aged mice fed a chow-diet. Immunoblots were quantified by densitometry and normalized against actin as a control for protein loading. (D) H&E staining of paraffin embedded liver sections obtained from young and middle-aged mice fed a chow diet. (E) Triglyceride (TG) levels were determined in livers of young and middle-aged chow-fed mice. (F) Hepatic gene expression of interleukin-1 (Il1),IkappaB alpha (Ikbα), Cluster of Differentiation 68 (Cd68), monocyte chemoattractant protein-1 (Mcp-1), tumor necrosis factors (Tnf) and Chemokine (C-X-C motif) ligand 1 (Cxcl1) in livers from young and middle-aged mice (versus livers of young chow-fed mice) were determined by qRT-PCR and expressed as fold induction. Values are expressed as mean ± SEM; n = 6-7 mice in each group. *p ≤ 0.05 (nonparametric Mann-Whitney U test).