Research Paper Volume 6, Issue 12 pp 1049—1063

Progerin expression disrupts critical adult stem cell functions involved in tissue repair

class="figure-viewer-img"

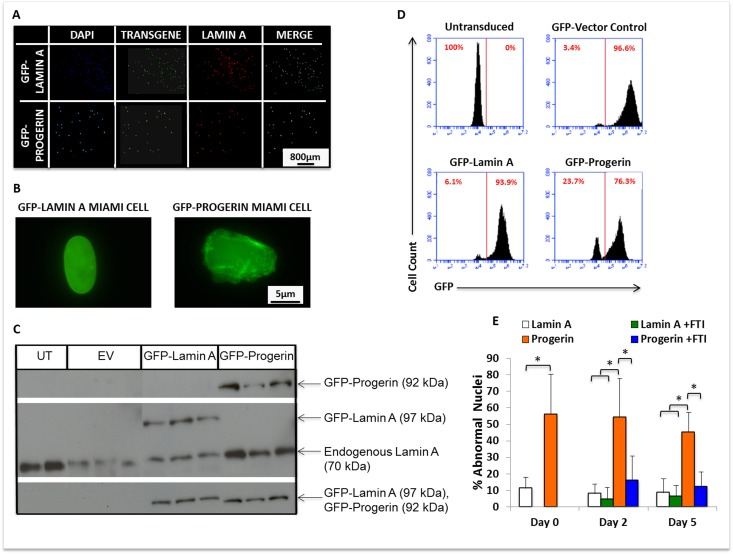
Figure 1. MIAMI cells stably expressing GFP-lamin A and GFP-progerin transgenes demonstrate nuclear abnormalities that can be ameliorated by FTI. (A) Immunofluorescent images of GFP-lamin A and GFP-progerin MIAMI cells. MIAMI cells collected from a 20-year old individual were retrovirally transduced with vectors containing GFP-lamin A and GFP-progerin transgenes, and a vector control. Cells were stained with antibody against Lamin A/C and immunofluorescently imaged to visualize Lamin A expression. (B) Representative image of MIAMI cell nuclei expressing lamin A only (left) or progerin (right). (C) Representative images of western blots probed with antibodies against Lamin A only, Progerin only, and GFP. Endogenous lamin A was used as a loading control. UT=Untransduced MIAMI cells, EV= Empty vector control, Lamin A=GFP-Lamin A transduced, Progerin=GFP-Progerin transduced. Vector control cells in panel C were not transduced with transgene expressing GFP. (D) Quantification by flow cytometry of GFP expression in control and transduced cell lines. (E) Progerin expression from a transgene significantly increases nuclear abnormalities in MIAMI cells, and FTI treatment ameliorates these effects. FTI treatment did not significantly affect GFP-lamin A MIAMI cells. Values are mean ± standard deviation (n≥3). *p<0.001, calculated by Student's t-test.