Research Paper Volume 7, Issue 12 pp 1077—1085

A shortened interval between vaccinations with the trivalent inactivated influenza vaccine increases responsiveness in the aged

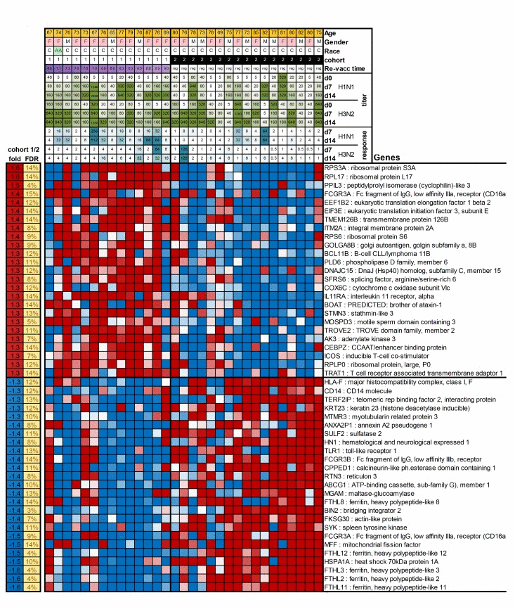
class="figure-viewer-img"

Figure 3. The Figure shows as a heatmap the top 50 genes that are differentially expressed between cohort 1 and 2. In the top of the graph information is provided on patient characteristics, antibody titers before, and on day 7 and 14 after vaccination, and increases in responses after vaccination.