Research Paper Volume 8, Issue 1 pp 50—57

Fragile lifespan expansion by dietary mitohormesis in C. elegans

class="figure-viewer-img"

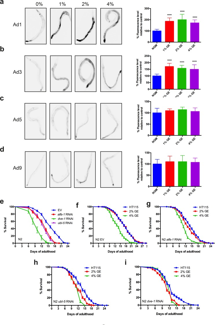
Figure 2. Glucose enrichment maintains HSP-6 expression over time. (a-b) Photographs and quantification of increased hsp-6p::GFP expression in strains exposed to 1, 2 or 4% GE at days 1 and 3 of adulthood (****P<0.0001, mean ± SD). (c-d) GE failed induced expression of the hsp-6::GFP reporter in worms at days 5 or 9 of adulthood (mean ± SD). (e) RNAi against atfs-1, dve-1, or ubl-5 reduced the lifespan of N2 worms compared to controls (P<0.0001 compared to empty vector (EV) controls). (f) Worms grown on EV had reduced lifespan only at 4% GE (P<0.0001 compared to controls). Animals grown on (g) atfs-1, (h) dve-1 or (i) ubl-5 RNAi had reduced lifespan at 2% and 4% GE (P<0.0001 compared to EV control).