Research Paper Volume 8, Issue 2 pp 272—290

Primate-specific miR-603 is implicated in the risk and pathogenesis of Alzheimer's disease

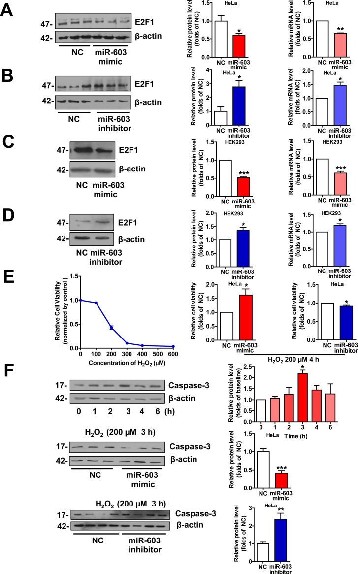
class="figure-viewer-img"

Figure 7. miR-603 downregulates E2F1 expression and prevents HeLa cells from undergoing H2O2–induced apoptosis. (A) Quantitative RT-PCR analysis of mRNA (right) and immunoblot analysis of protein (left) levels of E2F1 following the overexpression of miR-603 in HeLa cells. (B) Quantitative RT-PCR analysis of mRNA (right) and immunoblot analysis of protein (left) levels of E2F1 following the inhibition of endogenous miR-603 in HeLa cells. (C, D) Quantitative RT-PCR analysis of mRNA (right) and immunoblot analysis of protein (left) levels of E2F1 following the overexpression of miR-603 (C) and the inhibition of endogenous miR-603 (D) in HEK293 cells. *P < 0.05, **P < 0.01, ***P < 0.001 versus NC as determined by paired two-tailed Student's t-tests for quantitative RT-PCR analysis and immunoblot analysis. (E) Analysis of cell viability after H2O2-induced oxidative stress following the overexpression of miR-603 and the inhibition of miR-603 in HeLa cells (middle and right; left is the concentration-dependent effect test). (F) Immunoblot analysis of cleaved Caspase 3 expression after H2O2-induced oxidative stress following the overexpression of miR-603 (above) and the inhibition of miR-603 (below) in HeLa cells. *P < 0.05 versus the 0 h as determined by One-way ANOVA with a Dunnett multiple comparison test (F, Top). *P < 0.05, **P < 0.01, ***P < 0.001 versus NC as determined by paired two-tailed Student's t-tests for cell viability analysis and by an unpaired two-tailed Student's t-test for immunoblot analysis.