Research Paper Volume 9, Issue 10 pp 2163—2189

SIRT4 interacts with OPA1 and regulates mitochondrial quality control and mitophagy

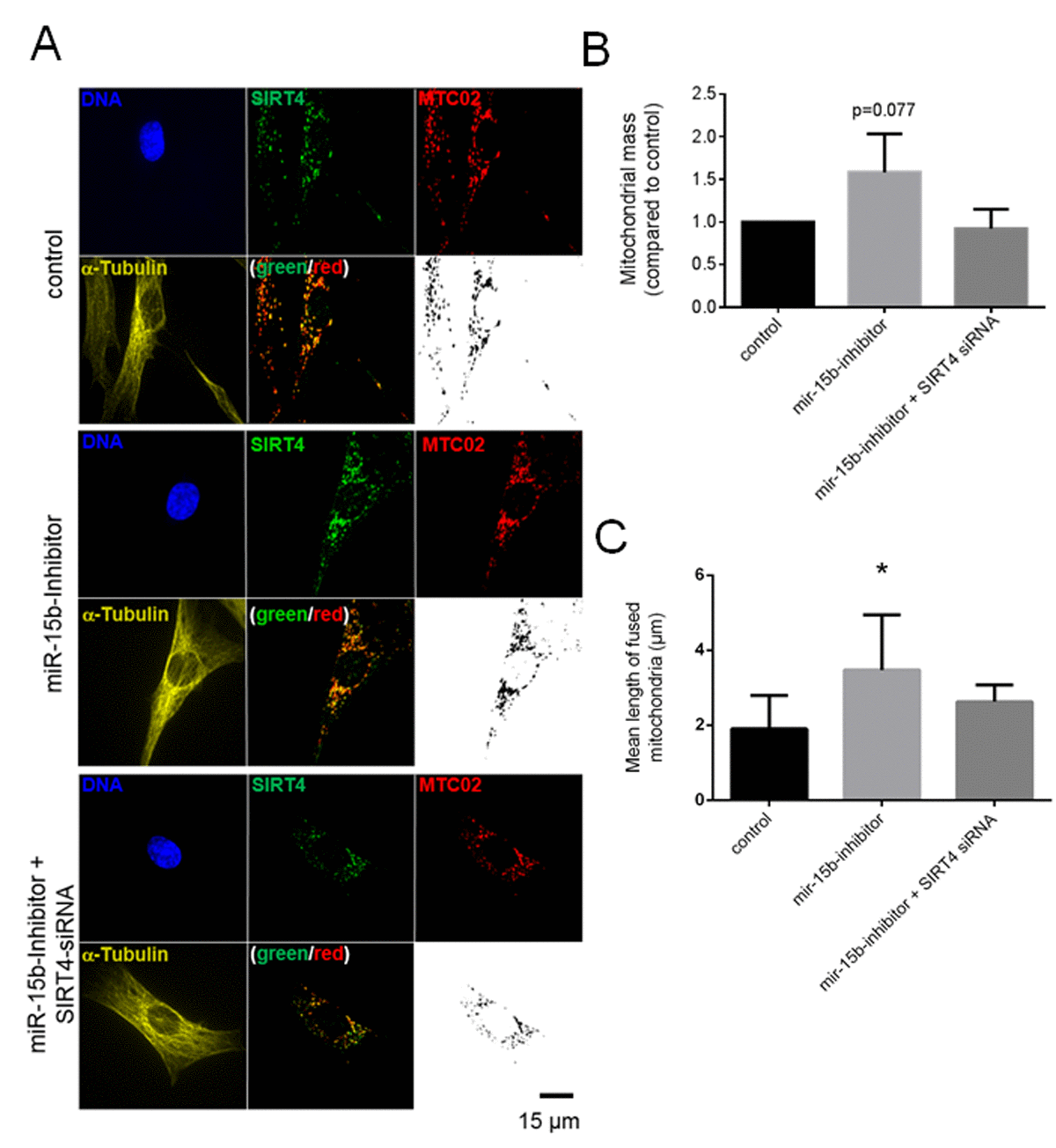
class="figure-viewer-img"

Figure 9. SIRT4 upregulation through miR-15b inhibition increases L-OPA1 levels and promotes mitochondrial fusion in fibroblasts. (A) Primary human dermal fibroblasts were transfected with miR-15b inhibitors (or control oligonucleotides) in the presence or absence of siRNA duplexes against SIRT4 [35] followed by subcellular visualization of SIRT4 (green), MTC02 (red), and α-Tubulin (yellow) after four days. The mitochondrial profiles (MTC02; black/white) were further visualized as binary confocal pictures. Cellular morphology/size was defined by α-Tubulin staining. Representative images are depicted. (B) Quantification of the mitochondrial mass via MTC02 staining analysis using ImageJ software (Material & Methods and suppl. Material & Methods). (C) Quantitative analysis of mitochondrial fusion/length of mitochondrial tubes (as exemplified in Suppl. Fig. 6) using ImageJ software (Material & Methods and suppl. Material & Methods). To evaluate statistical significance, two-way ANOVA followed by Tukey’s test was performed (*p<0.05; n=12-14 cells analysed by spinning disk confocal microscopy in three experiments).