Research Paper Volume 10, Issue 10 pp 2606—2623

Circular RNA circUBXN7 represses cell growth and invasion by sponging miR-1247-3p to enhance B4GALT3 expression in bladder cancer

class="figure-viewer-img"

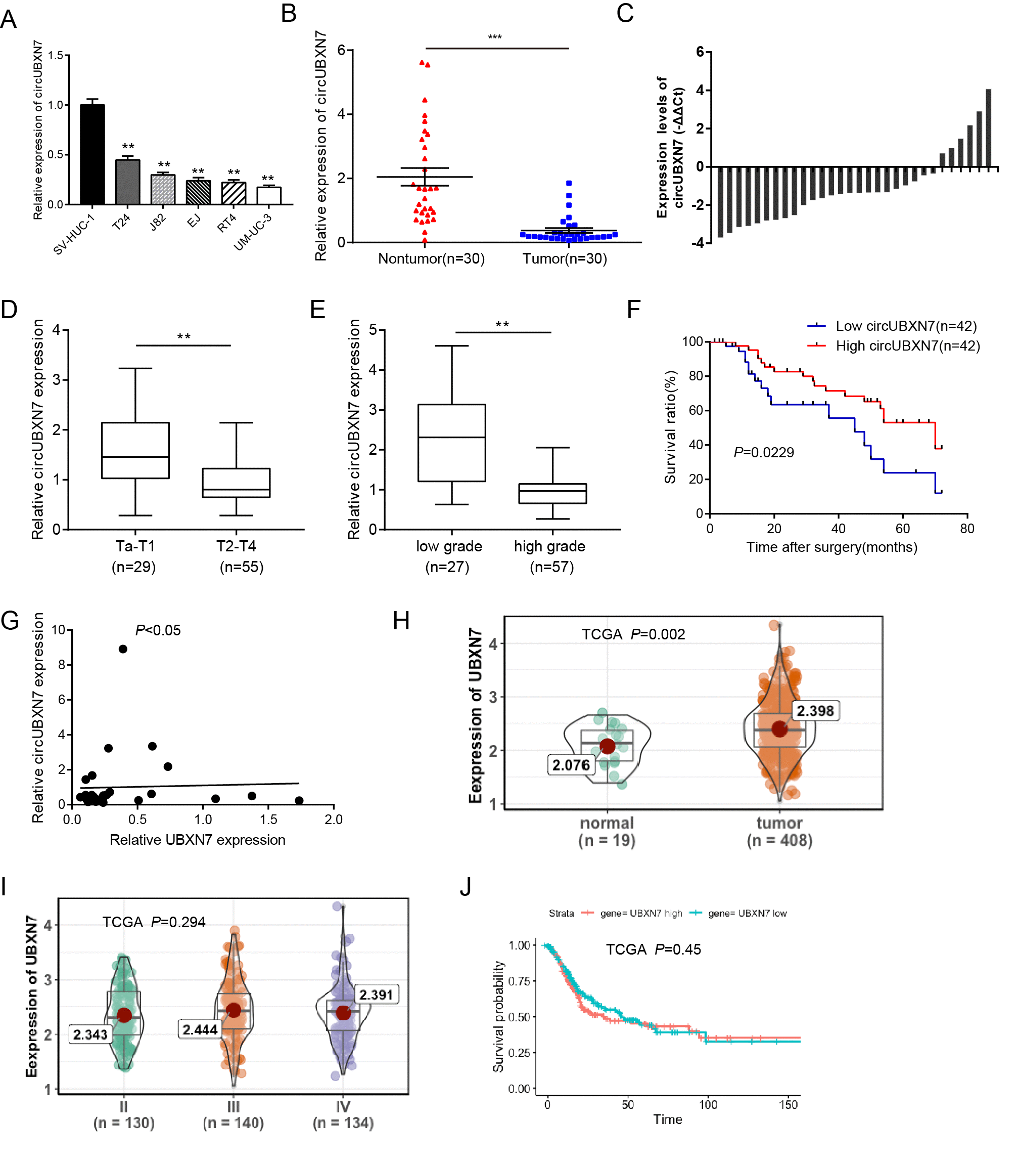
Figure 2. CircUBXN7 was downregulated in BC tissues and cells. (A) The expression of circUBXN7 was determined by qRT-PCR in BC cell lines. SV-HUC-1 was used as a normal control. (B) The expression of circUBXN7 normalized by GAPDH was detected by qRT-PCR in BC tissues (n=30) and adjacent nontumor tissues (n=30). (C) qRT-PCR analysis of circUBXN7 levels calculated by -ΔΔCt (ΔCt (cancer)-ΔCt (nontumor)). (D) qRT-PCR results demonstrated that circUBXN7 expression was lower in T2-T4 BC tissues than in Ta-T1 tissues. (E) CircUBXN7 expression was lower in high-grade tissues than that in low-grade tissues. (F) The Kaplan-Meier method was applied to evaluate the overall survival rate in BC patients. (G) Correlation analysis of circUBXN7 levels with UBXN7 mRNA levels in 30 BC tissues. (H) TCGA database analysis of UBXN7 mRNA levels in human BC normal tissues (n=19) and tumor tissues (n=408). (I) TCGA analysis of UBXN7 mRNA levels in different stages of BC. (J) The Kaplan-Meier survival analysis of low and high level of UBXN7 from TCGA database. *P<0.05, **P<0.01, ***P<0.001.