Research Paper Volume 11, Issue 4 pp 1204—1225

m6A RNA methylation regulators contribute to malignant progression and have clinical prognostic impact in gliomas

class="figure-viewer-img"

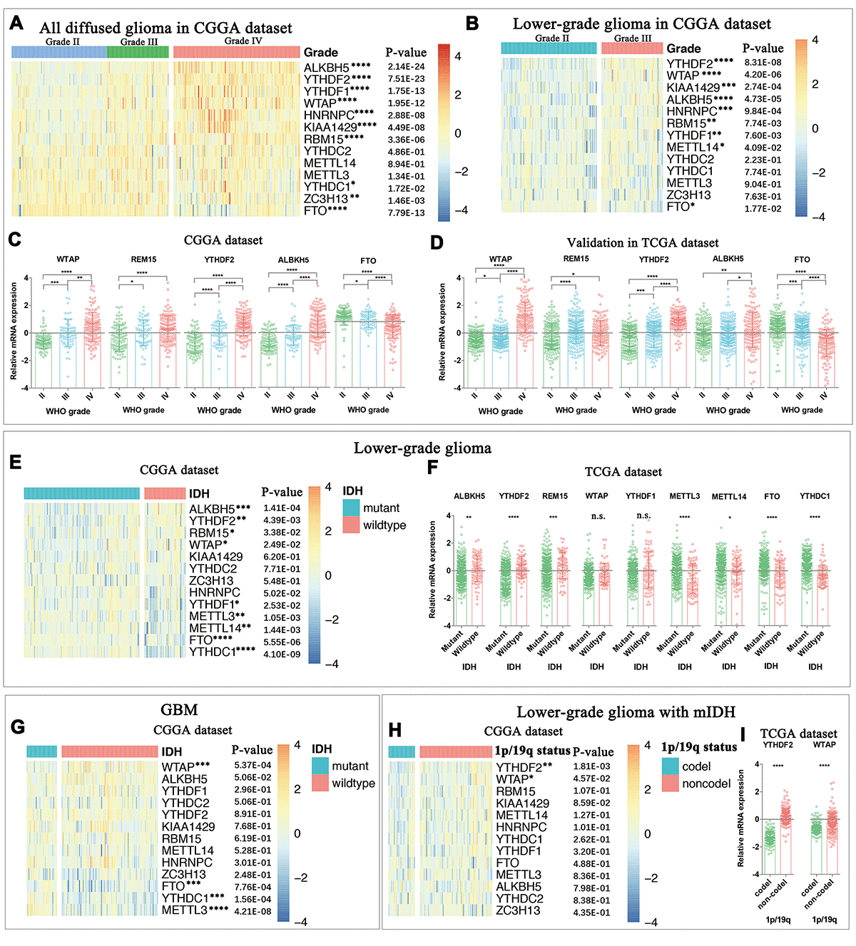
Figure 1. Expression of m6A RNA methylation regulators in gliomas with different clinicopathological features. (A-D) The expression levels of thirteen m6A RNA methylation regulators in gliomas with different WHO grades. (E-F) The expression levels of m6A RNA methylation regulators in LGG with different IDH status. (G) The expression levels of m6A RNA methylation regulators in GBM with different IDH status. (H) The expression levels of m6A RNA methylation regulators in IDH-mutant (mIDH) LGG with different 1p/19q codeletion status. * P < 0.05, ** P < 0.01, *** P < 0.001 and **** P < 0.0001.