Research Paper Volume 11, Issue 12 pp 3919—3938

Mitofusin 2 plays a role in oocyte and follicle development, and is required to maintain ovarian follicular reserve during reproductive aging

class="figure-viewer-img"

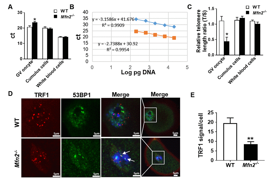
Figure 6. The telomere is shorter in Mfn2-/- oocyte. (A) Ct values from quantitative real-time PCR (qRT-PCR) of GV oocytes, cumulus cells and white blood cells form Mfn2-/- and WT mice. (B) Standard curves were generated by serial dilution of known amounts of DNA to calculate relative DNA concentrations (log DNA) from Ct values of the qRT-PCR products. Orange squares, telomeres; blue diamonds, 36B4 single copy gene control. The correlation regression equation and coefficients (R2) of Ct versus log DNA are shown. (C) The relative telomere length of GV oocytes, cumulus cells and white blood are represented as ratio of T/S. (D) Immunofluorescence double staining of 53BP1 (green) and TRF1 (red) in cumulus oophorus complexes of Mfn2-/- and WT mice. DAPI was used to stain nuclei (blue). (E) Quantitative analysis of TRF1 immunofluorescence in Mfn2-/- and WT GV oocytes. The arrow showed the co-localization of 53BP1 and TRF1. Data presented as mean ± SEM. **p < 0.01, *p < 0.05 vs. WT using t-test.