Research Paper Volume 11, Issue 12 pp 4075—4089

TGF-β1 enhances FOXO3 expression in human synovial fibroblasts by inhibiting miR-92a through AMPK and p38 pathways

class="figure-viewer-img"

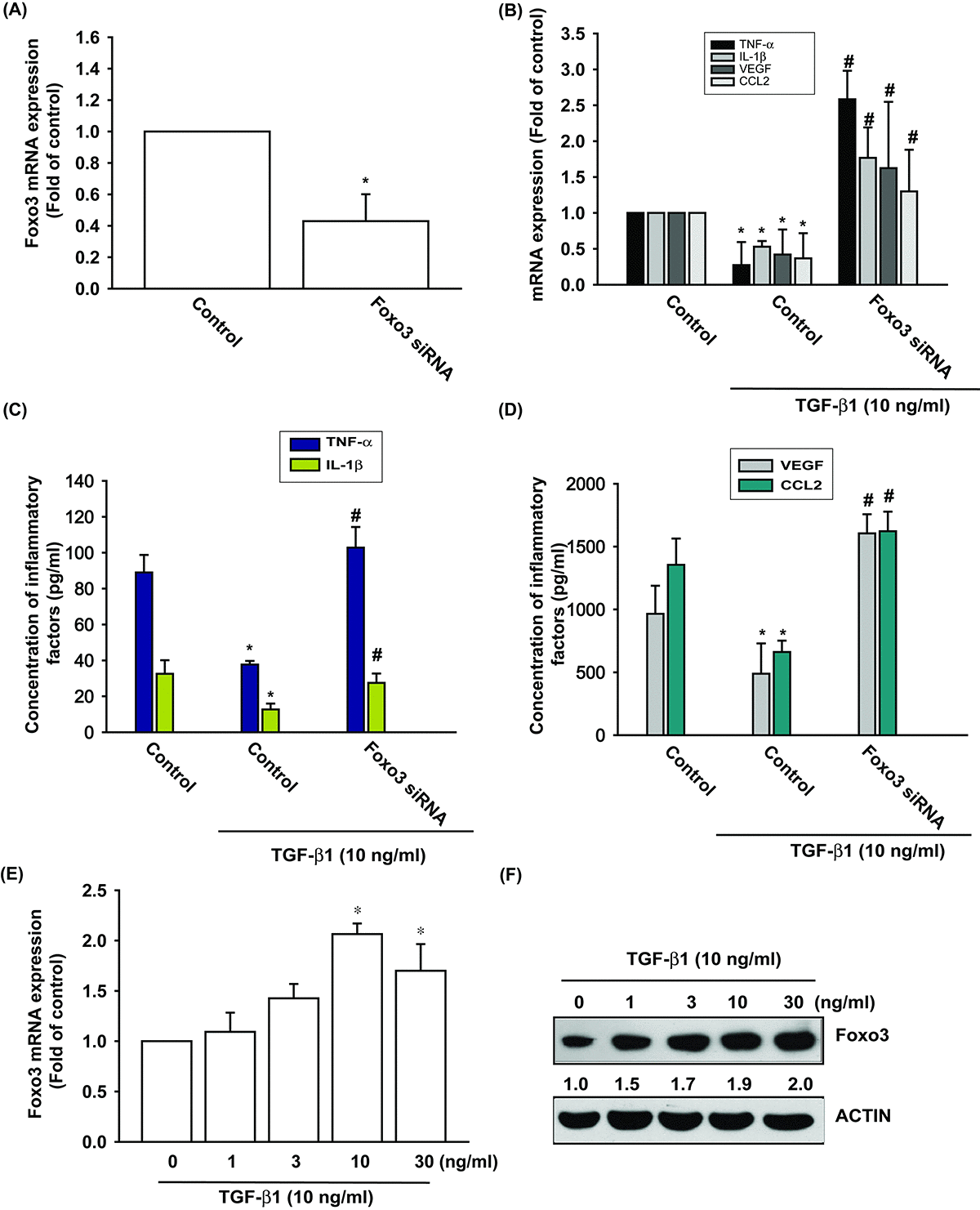
Figure 1. TGF-β1 promotes anti-inflammatory effects via FOXO3-dependent expression in OASFs. (A) OASFs were transfected with FOXO3 siRNA and the FOXO3 mRNA expression was examined by qPCR. (B-D) OASFs were transfected with FOXO3 siRNA, then incubated with TGF-β1 (10 ng/ml). The mRNA and protein levels of TNF-α, IL-1β, VEGF and CCL2 was examined by qPCR and ELISA. OASFs were incubated with 0, 1, 3, 10, and 30 ng/ml of TGF-β1 for 24 h; FOXO3 mRNA and protein expression were examined by qPCR (E) and Western blot (F). Results are expressed as the mean ± SEM. *p < 0.05 as compared with the control group; #p < 0.05 as compared with the TGF-β1-treated group.