Research Paper Volume 11, Issue 21 pp 9369—9387

Extension of Drosophila lifespan by Korean red ginseng through a mechanism dependent on dSir2 and insulin/IGF-1 signaling

class="figure-viewer-img"

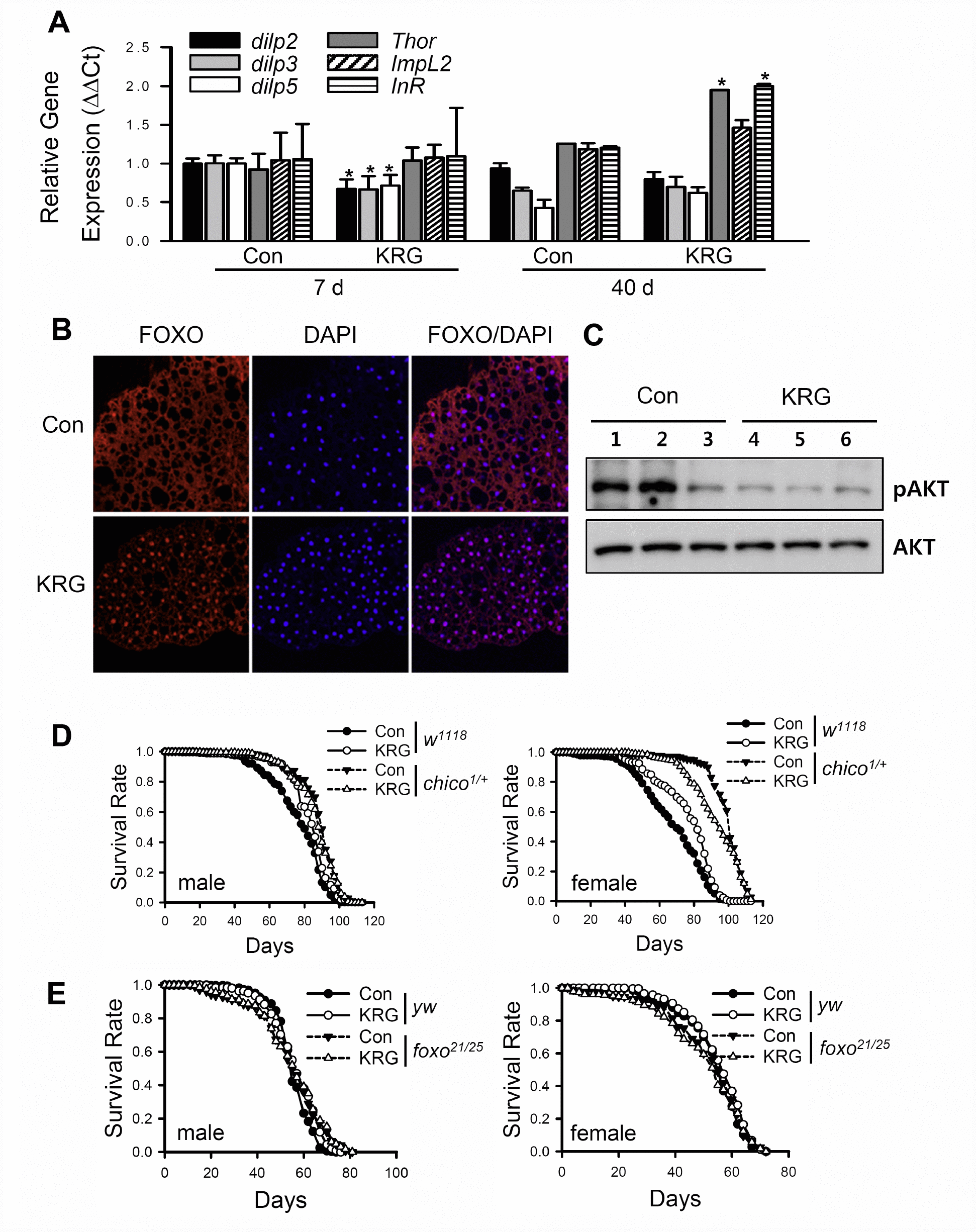
Figure 5. Lifespan extension by KRG is mediated through the IIS pathway. (A) mRNA levels of dilps and target genes of dFOXO were analyzed in fruit flies fed a KRG-containing diet or a control diet for 7 or 40 days. *p < 0.01. (B) Translocalization of dFOXO to the nucleus following supplementation of diet with KRG. The abdominal fat body was stained with anti-dFOXO (red) and DAPI (blue). Original magnification is 200×. (C) The level of phosphorylated Akt (pAkt)/Akt of flies fed a KRG-containing diet (lane 4, 5, 6) or a control diet (lane 1, 2, 3). (D) Survival of heterozygous mutant chico flies (chico1/+, dashed lines) and control flies (w1118, solid lines) fed a KRG-containing diet (lines with open dots) or a control diet (lines with closed dots). (E) Survival of transheterozygous mutant dFOXO flies (foxo21/25, dashed lines) and control flies (yw, solid lines) fed a KRG-containing diet (lines with open dots) or a control diet (lines with closed dots).