Research Paper Volume 11, Issue 21 pp 9461—9477

Catalpol induces autophagy and attenuates liver steatosis in ob/ob and high-fat diet-induced obese mice

class="figure-viewer-img"

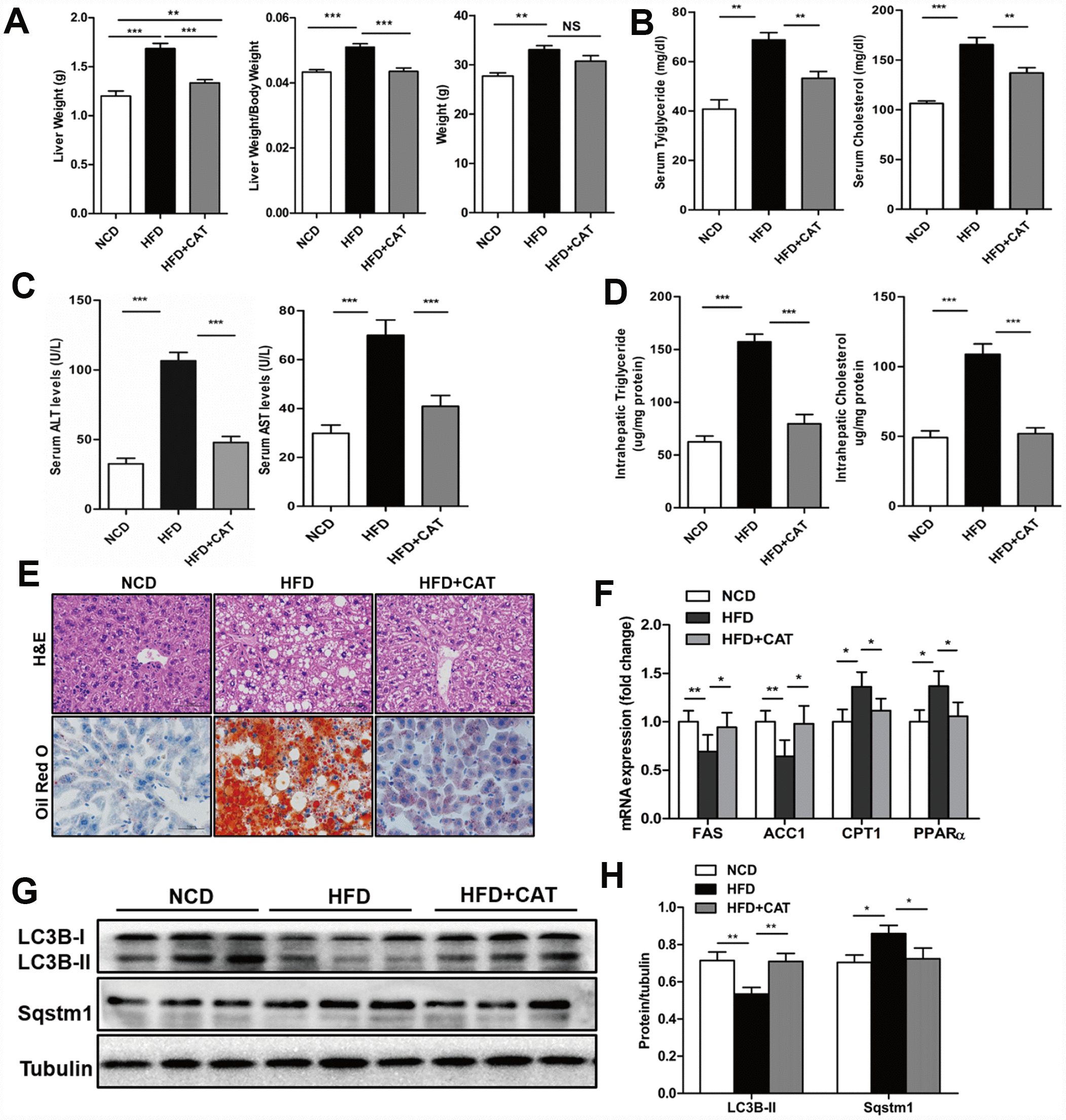
Figure 2. CAT ameliorates liver steatosis in HFD-fed mice. Mice were treated with CAT (50 mg/kg/d) or vehicle by oral gavage for 4 weeks. (A) Gross images of liver tissue and changes in liver and body weights. (B) Serum TG and TC levels. (C) Serum ALT and AST levels. (D) Liver TG and TC content normalized to total protein. (E) Representative photomicrographs of liver sections stained with H&E and Oil Red O. Scale bars: 50 μm. (F) mRNA expression levels of hepatic lipogenic genes ACC1α and FAS and fatty acid oxidation genes PPARα and CPT1. Data are expressed as fold-change relative to NCD mice. (G) Representative western blot analysis of LC3B-II and Sqstm1/P62. (H) LC3B-II and P62 band densities were normalized to tubulin. Means ± SD were calculated from three independent experiments. One-way ANOVAs with Tukey post-hoc tests were performed. n =5 per group. *P < 0.05, **P < 0.01, ***P < 0.001.