This article has been retracted. Aging (Albany NY). 2023 Jul 30; 15:7333-7333 . https://doi.org/10.18632/aging.204905  PMID: 37517083
Research Paper Volume 12, Issue 1 pp 260—287

CircNF1-419 improves the gut microbiome structure and function in AD-like mice

class="figure-viewer-img"

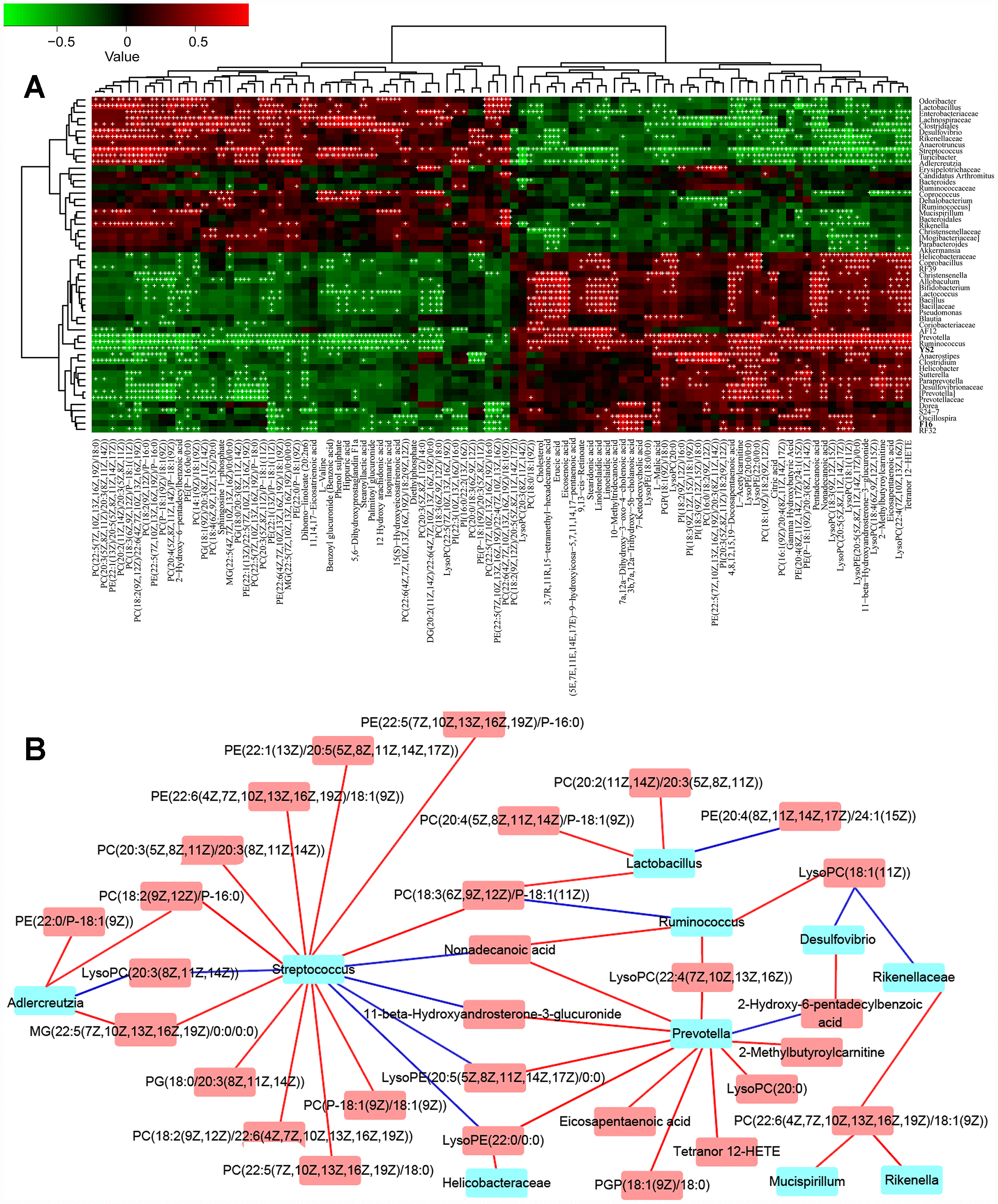
Figure 1. The combined data analysis between gut microbiome and serum metabolome of APP/PS1 mice. (A) The Spearman correlation coefficient for each metabolite type and each bacterial genus, see also Supplementary Figure 1A1B and Supplementary Figure 2A2B. (B) Serum metabolome and genera. Red and blue indicate positive and negative correlations, see also Supplementary Figure 1A1B and Supplementary Figure 2A2B. Hub nodes with the most connections are highlighted in red. Data are presented as the means of more than 6 independent experiments.