Research Paper Volume 12, Issue 4 pp 3312—3339

Analysis of immune-related signatures of lung adenocarcinoma identified two distinct subtypes: implications for immune checkpoint blockade therapy

class="figure-viewer-img"

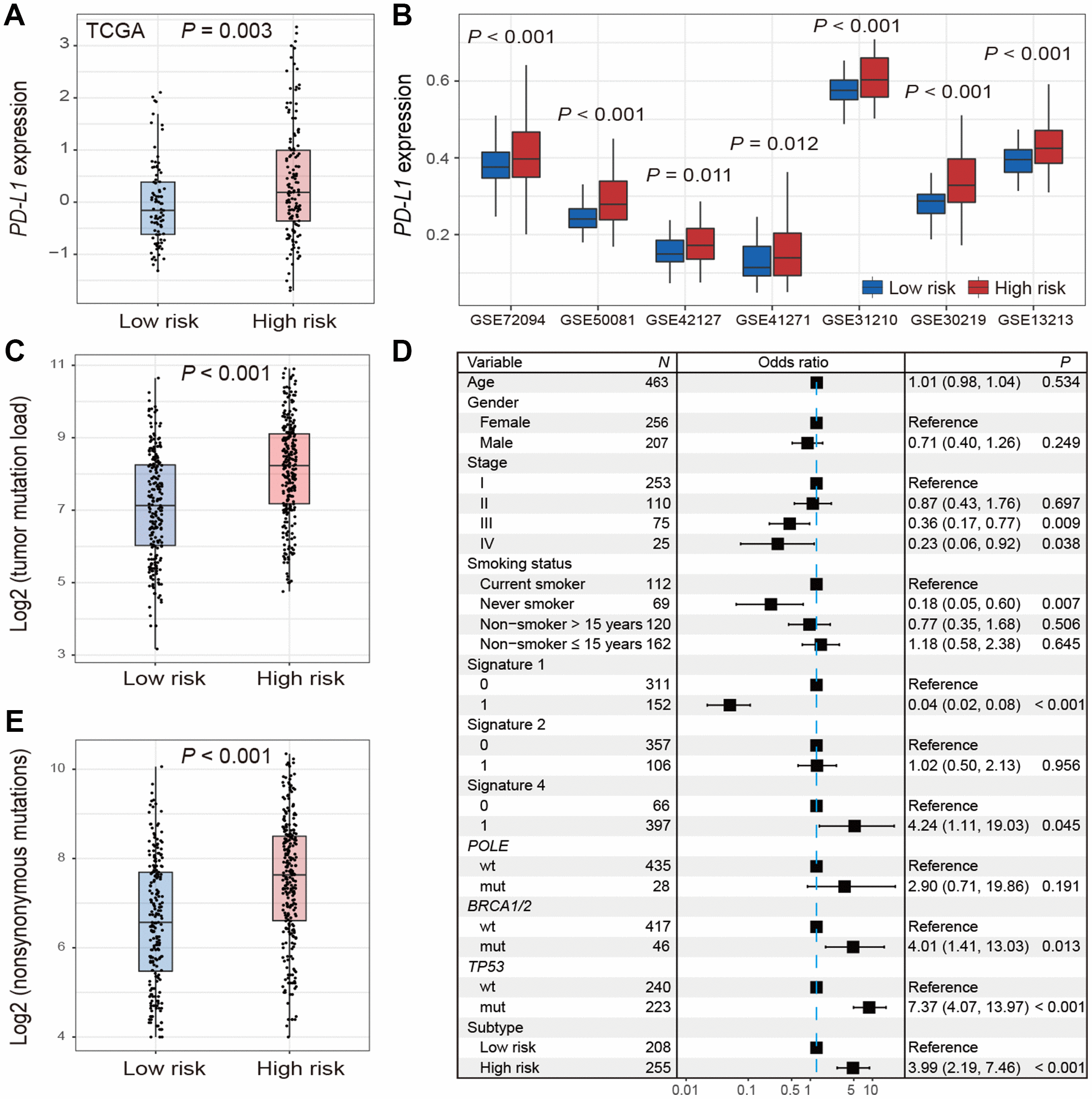
Figure 4. Distribution of PD-L1 expression and tumor mutation burden and their associations with the high-/low-risk subtypes of LUAD. (A, B) Difference in the PD-L1 expression in TCGA and validation cohorts stratified by high-/low-risk subtypes of LUAD. (CE) Distribution and association of mutation burden in the high-risk group versus low-risk group.