Research Paper Volume 12, Issue 4 pp 3862—3879

Acetate attenuates perioperative neurocognitive disorders in aged mice

class="figure-viewer-img"

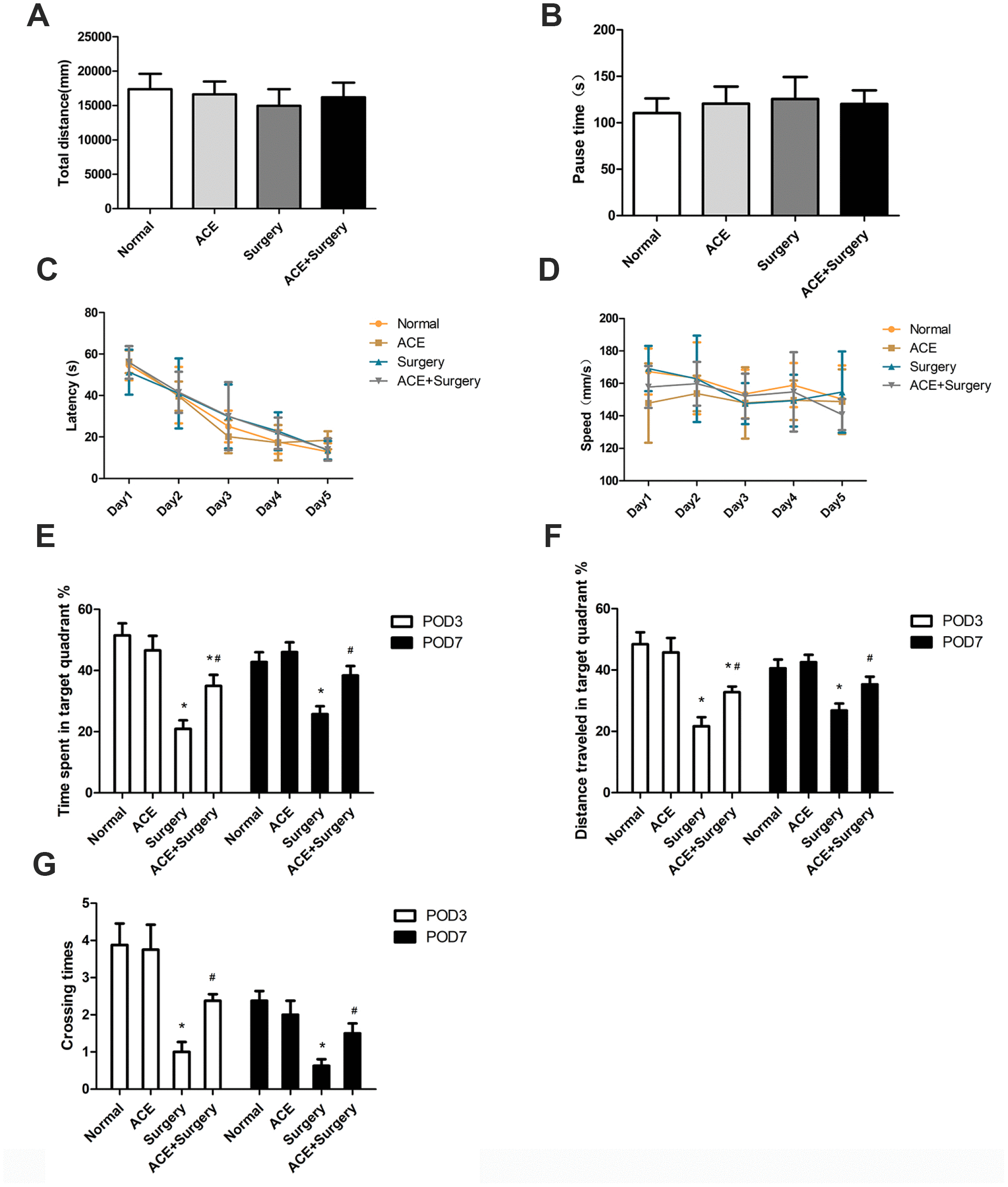
Figure 1. Acetate improved hippocampus-dependent neurocognition after surgery (n=8). OFTs were conducted on POD 3. (A) Total distance in the OFT. (B) Pause time in the OFT. Graphs display the latency (C) and average speed (D) in the training phase of the MWM test. On POD 3 and POD 7, the percentage of time spent in the target quadrant (E), the distance traveled in the target quadrant (F) and the crossing times (G) in the MWM test were recorded. Data are expressed as the mean±SEM, *P<0.05 vs. the normal and acetate groups, #P<0.05 vs. the surgery group. ACE: acetate.