Research Paper Volume 12, Issue 6 pp 5048—5070

Using ESTIMATE algorithm to establish an 8-mRNA signature prognosis prediction system and identify immunocyte infiltration-related genes in Pancreatic adenocarcinoma

class="figure-viewer-img"

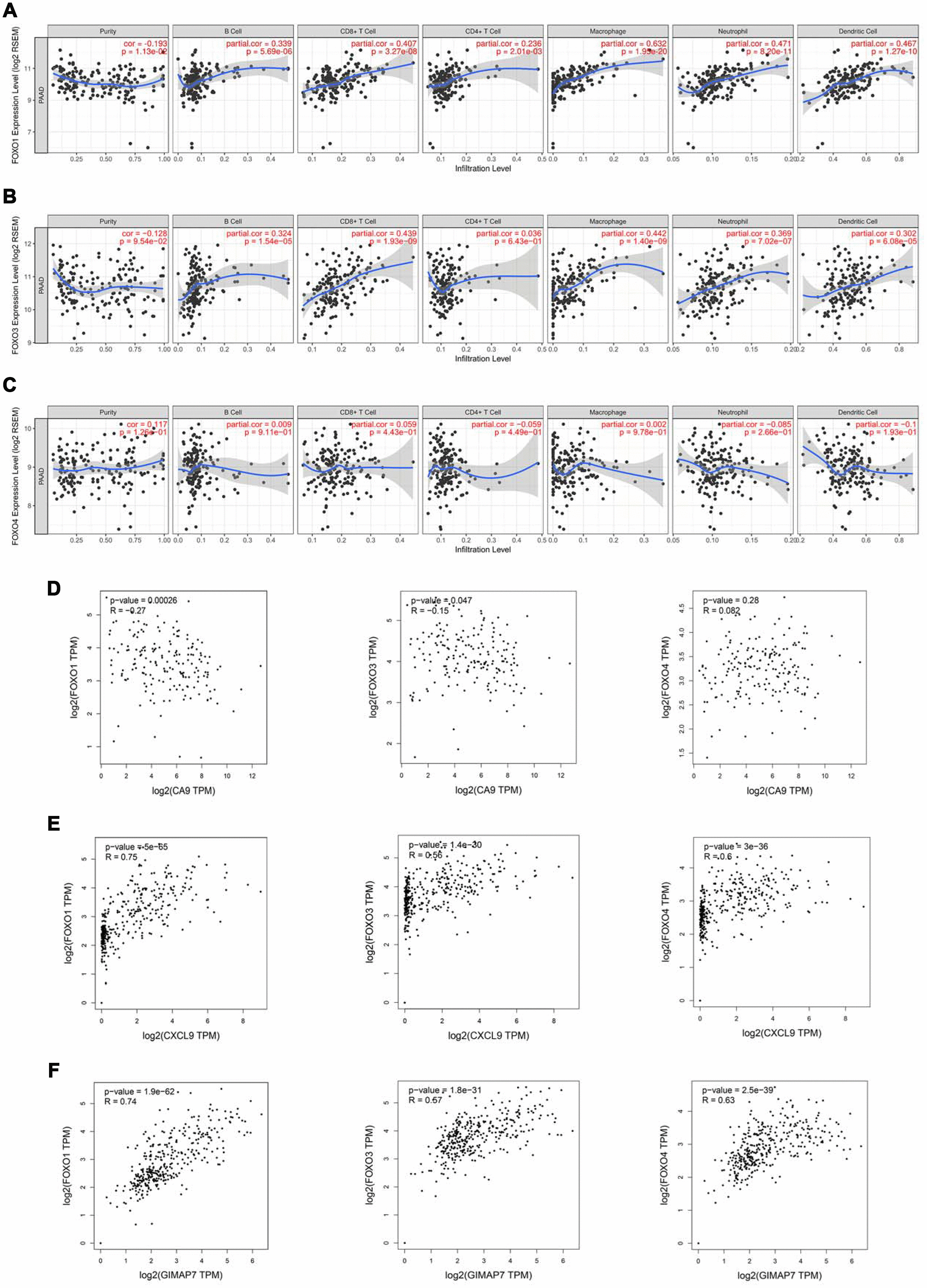
Figure 5. FOXOs regulate the immune infiltration of tumor microenvironment in PAAD. (AC) The Timer web tool was used to determine the association between the expression levels of FOXO1 (A), FOXO3 (B), and FOXO4 (C) with the infiltration level of immune cells in PAAD samples. (DF) The GEPIA web tool was used to determine the correlation between the mRNA expression levels of CA9 (D), CXCL9 (E), and GIMAP7 (F) with FoxOs in PAAD samples, respectively.