Expression of Concern
This article is currently under investigation. We strongly recommend that this article is not cited until the investigation is completed.
Research Paper Volume 12, Issue 9 pp 8301—8320

Long non-coding RNA CCAT1 promotes colorectal cancer progression by regulating miR-181a-5p expression

class="figure-viewer-img"

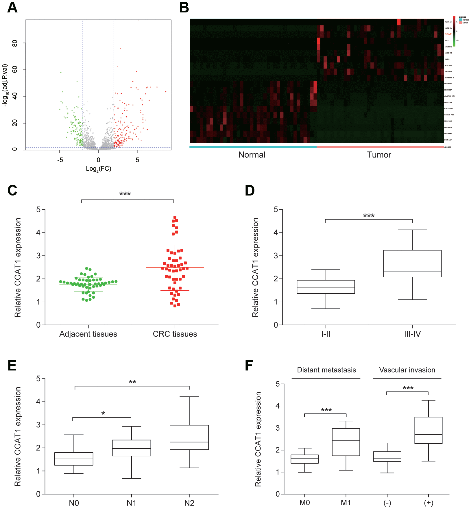
Figure 1. CCAT1 was overexpressed in CRC tissues. (A) The volcano plot showed the relationship between fold change and significance of lncRNA expression. (B) The heat map of 10 high-expressed lncRNAs and 10 low-expressed ones in CRC tissues. (C) The expression level of CCCAT1 in 50 CRC tissues was significantly higher, compared with 50 matched adjacent tissues. (DF) CCAT1 expression was significantly higher in 14 patients with advanced stage (III-IV), 29 patients with lymph node metastasis, 24 patients with vascular invasion and 12 patients with distant metastasis. All assays were performed three times. *P<0.05, **P<0.01, ***P <0.001.