Expression of Concern
This article is currently under investigation. We strongly recommend that this article is not cited until the investigation is completed.
Research Paper Volume 12, Issue 9 pp 8301—8320

Long non-coding RNA CCAT1 promotes colorectal cancer progression by regulating miR-181a-5p expression

class="figure-viewer-img"

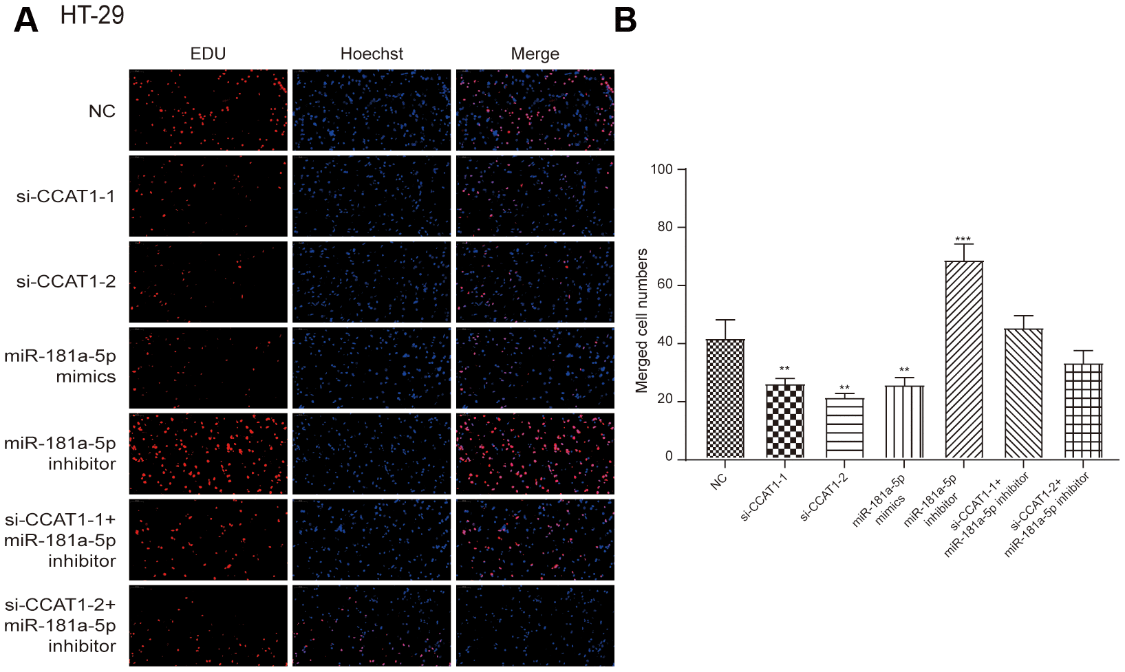
Figure 5. EdU stain assay. (A) The results showed that si-CCAT1-1, si-CCAT1-2 and miR-181a-5p mimics significantly inhibited the proliferation of HT-29 cells, whereas miR-181a-5p inhibitor significantly promoted cell proliferation. (B) The bar chart indicated that the merged cell number was significantly decreased after knock down of CCAT1 in HT-29 cell lines. All assays were performed three times.