Research Paper Volume 12, Issue 11 pp 10614—10632

Ursolic acid reverses liver fibrosis by inhibiting interactive NOX4/ROS and RhoA/ROCK1 signalling pathways

class="figure-viewer-img"

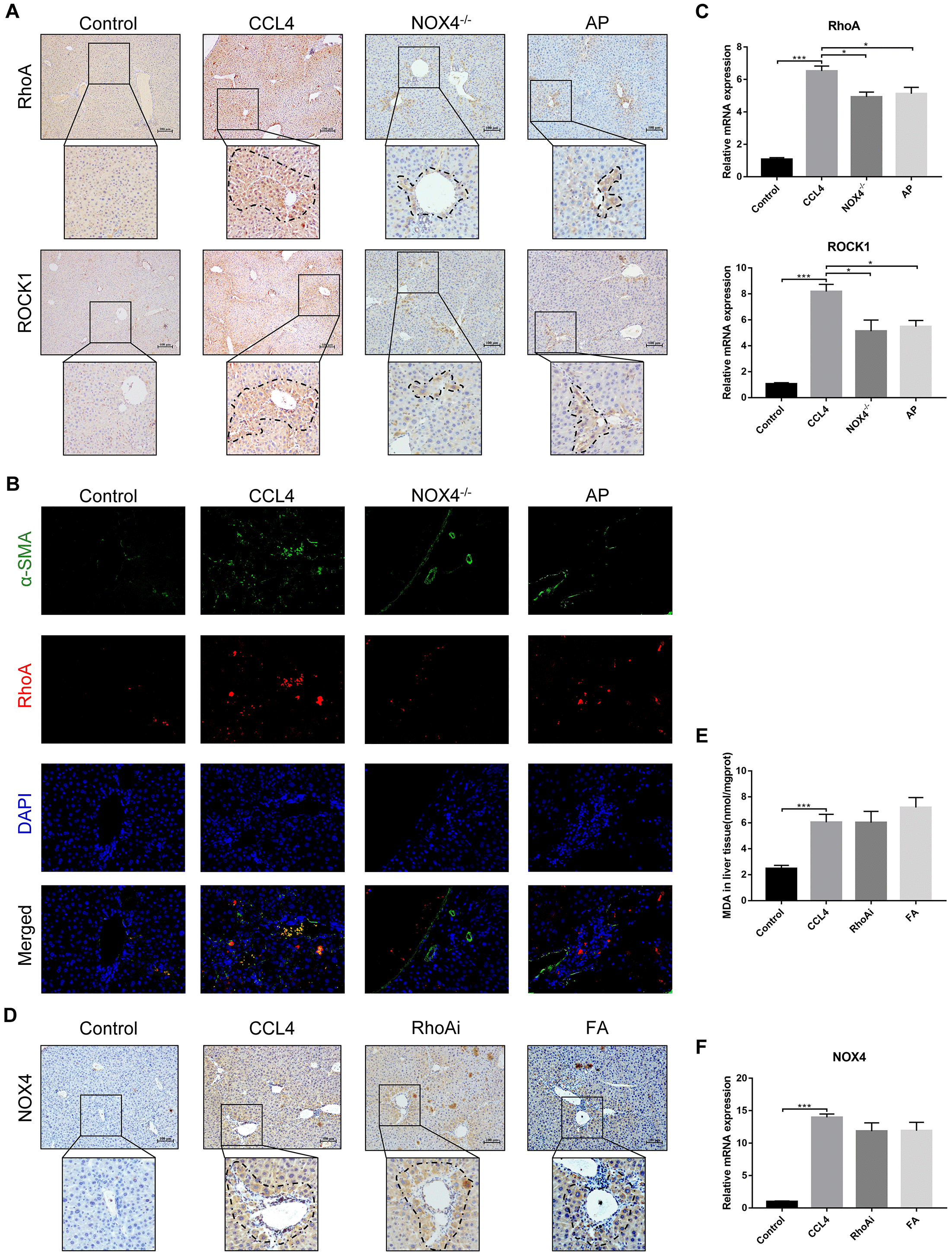
Figure 7. Interaction between NOX4/ROS and RhoA/ROCK1 in liver fibrotic mice. (A) In liver fibrotic mice in which NOX4 expression was inhibited, RhoA/ROCK1 expression was detected by IHC. (B) Dual immunofluorescence staining of liver sections from mice in the control, CCl4, NOX4-/- and AP groups stained for nuclei (DAPI, blue), aHSCs (α-SMA, green), and RhoA (red), and the merged images are shown. (C) Hepatic mRNA levels of RhoA/ROCK1 were measured by qRT-PCR. (D) In liver fibrotic mice in which RhoA expression was inhibited, NOX4 expression was detected by IHC. (E) Detection of the MDA content in the liver by a commercial kit. (F) Hepatic mRNA levels of NOX4 were measured by qRT-PCR. Data represent the mean ± SD of each group. *P < 0.05 and ***P < 0.001.