Research Paper Volume 12, Issue 12 pp 12032—12050

CD70 contributes to age-associated T cell defects and overwhelming inflammatory responses

class="figure-viewer-img"

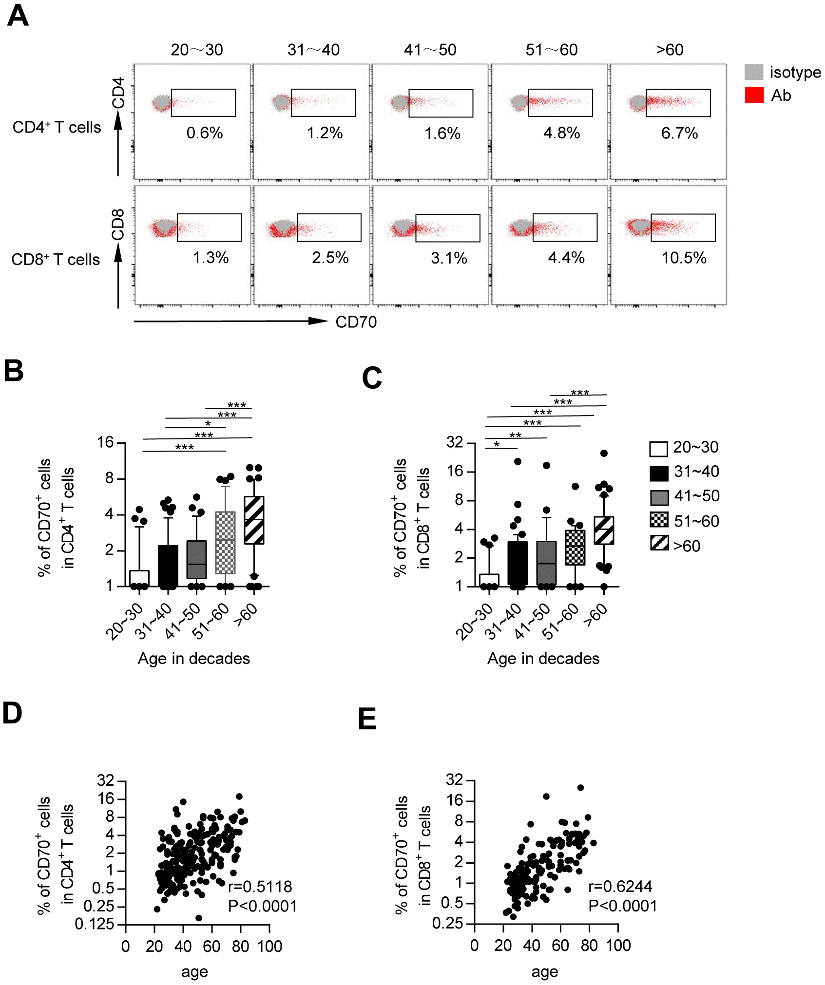
Figure 1. CD70-expressing T cells accumulate with age. Flow cytometry analysis of CD70 expression on PBMCs from healthy controls of different ages. (A) Representative flow cytometric plots show the expression of CD70 gated on CD4+ and CD8+ T cells from five healthy donors in different age groups. (BC) Box plots of the frequencies of CD70+ cells among CD4+ and CD8+ T cells from healthy donors in different age groups (n = 34-56 in each group). Values given are the median frequencies ± the interquartile range and 10 and 90 percentile whiskers. The p-values were obtained by Kruskal-Wallis test followed by Dunn’s multiple comparisons test. (DE) Correlation analysis of age and surface CD70 expression on CD4+ T cells (D) and CD8+ T cells (E) from all healthy individuals. Spearman’s non-parametric test was used to test for correlations. *p < 0.05, **p < 0.01, ***p < 0.001.