Research Paper Volume 12, Issue 12 pp 12142—12159

Enhanced autophagic retrograde axonal transport by dynein intermediate chain upregulation improves Aβ clearance and cognitive function in APP/PS1 double transgenic mice

class="figure-viewer-img"

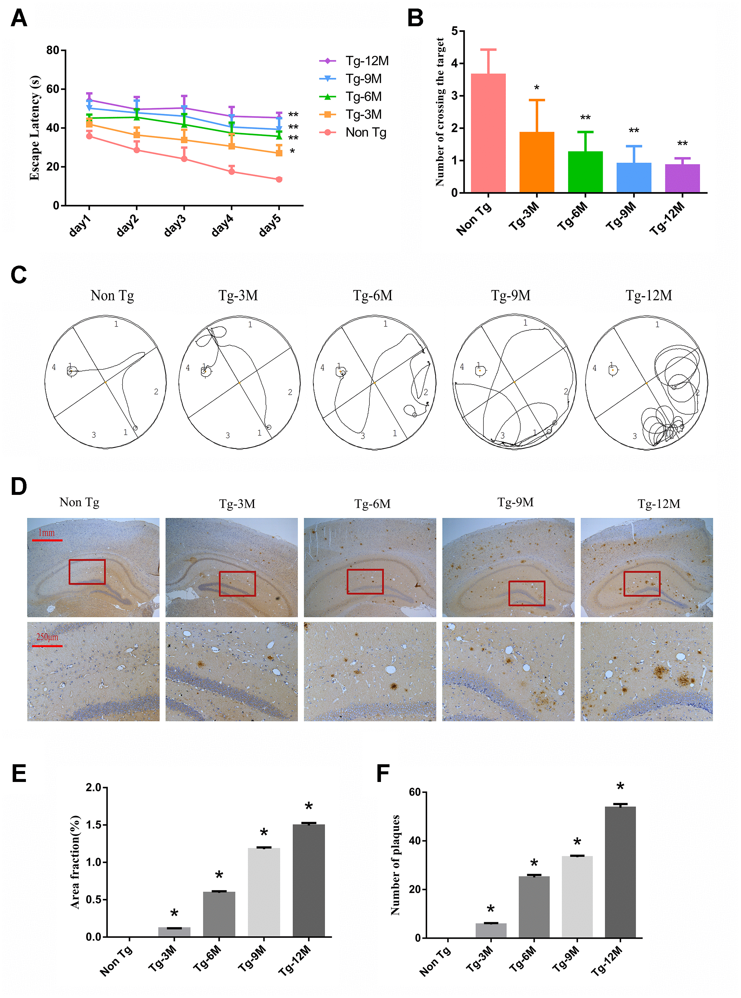
Figure 1. Cognitive function was impaired and insoluble Aβ deposition increased in hippocampus of APP/PS1 double transgenic mice. (A) The escape latency during 5 days of the MWM test. (B) Number of crossing the target in the last day of the MWM test. (n=5, two-way repeated-measures ANOVA, Tukey's test, * P<0.05,** P<0.01, versus Non-Tg) (C) The representative route track map of each group of mice. (D) Immunohistochemical staining shows amyloid protein expression in the hippocampus of different groups (Scale bar=1 mm, Scale bar=250 μm). (E, F) Area fraction and number of plaques of amyloid protein in each group. (* P<0.05, versus Non Tg).