Research Paper Volume 12, Issue 12 pp 12305—12323

Inhibition of BMP3 increases the inflammatory response of fibroblast-like synoviocytes in rheumatoid arthritis

class="figure-viewer-img"

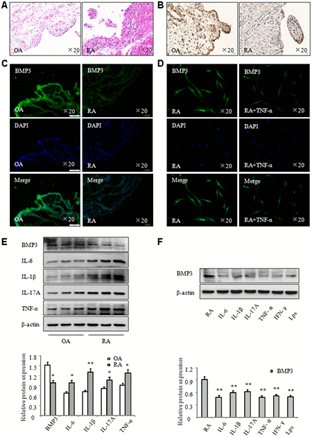
Figure 1. BMP3 expression was significantly downregulated in RA. (A) Representative H&E staining of OA and RA synovial tissues (original magnification, ×20). (B) BMP3 expression in OA and RA synovial tissues was analyzed using IHC staining (original magnification, ×20). (C) BMP3 expression in OA and RA synovial tissues was analyzed using immunofluorescence staining (original magnification, ×20). (D) BMP3 expression in RA FLS treated with TNF-α was analyzed using immunofluorescence staining (original magnification, ×10). (E) The protein levels of BMP3 in OA and RA synovial tissues were analyzed using western blot. (F) The protein levels of BMP3 in RA FLS treated with various inflammation factors were analyzed using western blot. All values are expressed as the mean ± SD. *P < 0.05, **P < 0.01 vs control group.