Research Paper Volume 12, Issue 14 pp 14365—14375

Circular RNA circVEGFC accelerates high glucose-induced vascular endothelial cells apoptosis through miR-338-3p/HIF-1α/VEGFA axis

class="figure-viewer-img"

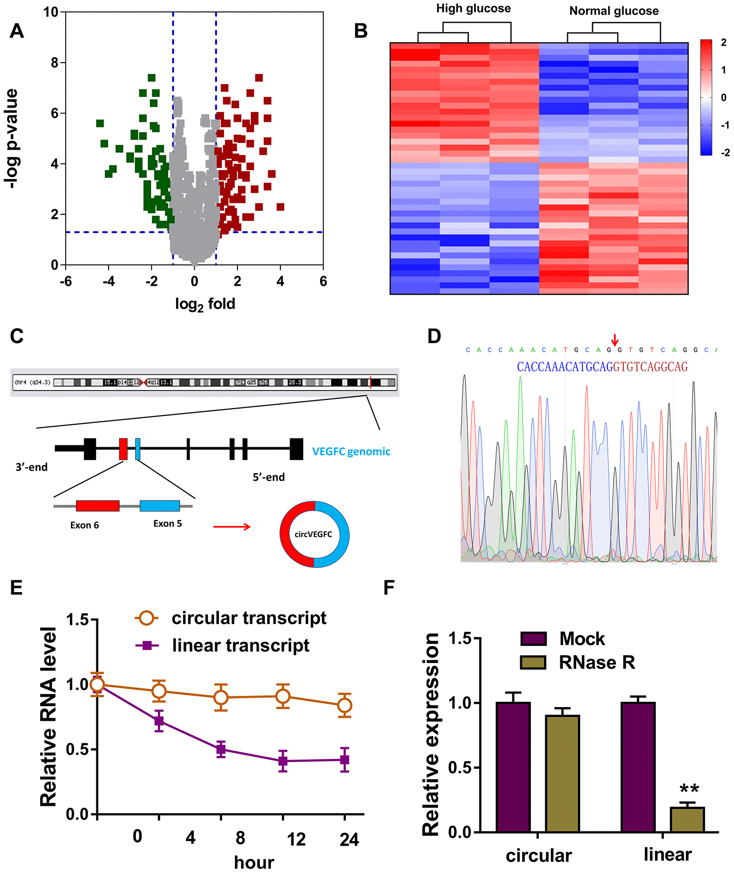
Figure 1. Circular RNA microarray revealed the novel circVEGFC in HG-induced HUVECs. (A) Volcano plot revealed the up-regulated circRNAs (red) and down-regulated circRNAs (green) in the microarray analysis. (B) Heat map demonstrated the dysregulated circRNAs in the microarray sequencing. (C) Schematic diagram illustrated the biogenesis of circVEGFC from the exon-6 and exon-5 of VEGFC gene locus. (D) The junction sites of circVEGFC was validated using the Sanger sequencing. (E) RNA stability assay revealed the circular or linear transcript form when treated with transcription inhibitor actinomycin D. (F) RT-PCR revealed the linear or circular transcript form of VEGFC when treated with RNase R. **P < 0.01.