Research Paper Volume 12, Issue 18 pp 17976—17989

Prothrombotic effects of high uric acid in mice via activation of MEF2C-dependent NF-κB pathway by upregulating let-7c

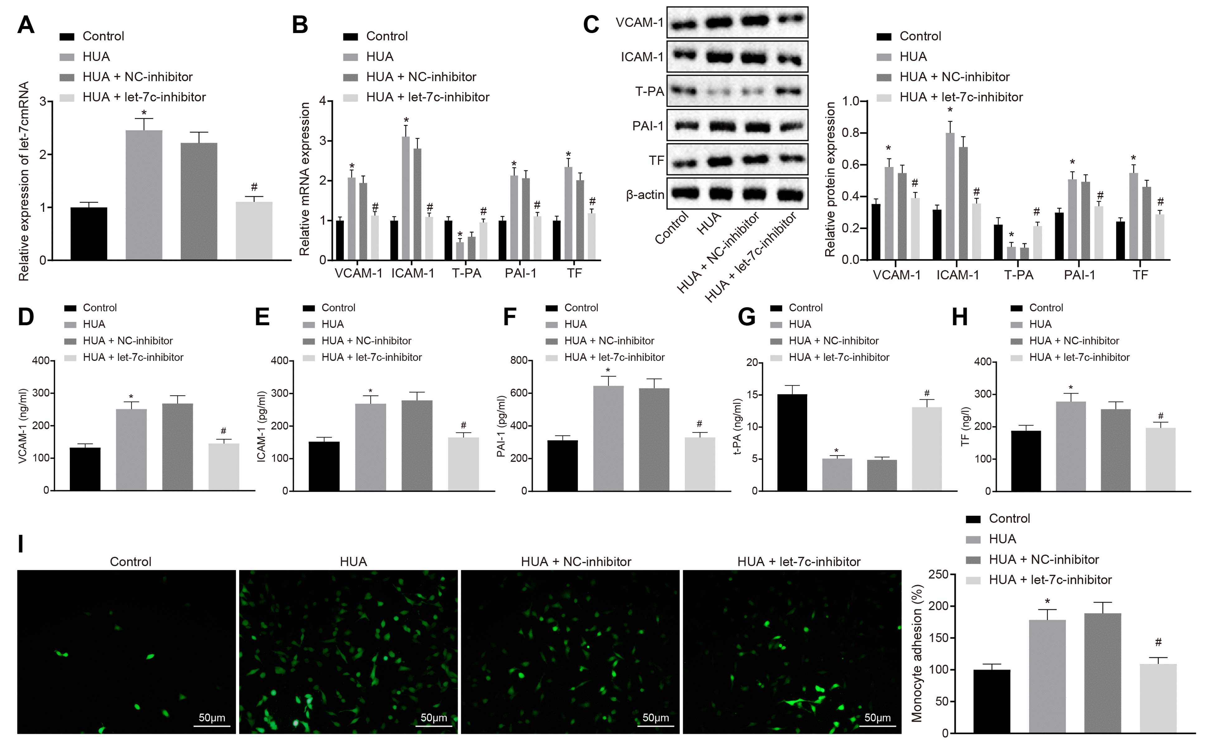
class="figure-viewer-img"

Figure 3. HUA-activated let-7c increases the expression of thrombus-related factors and the adhesion of monocytes and platelets to HUVECs. Normal HUVECs were used as controls, and HUA HUVECs were treated or not treated with NC-inhibitor or let-7c-inhibitor. (A) Let-7c expression in HUVECs. (B) VCAM-1, ICAM-1, PAI-1, TF, and T-PA expression in HUVECs determined by RT-qPCR normalized to GAPDH. (C) VCAM-1, ICAM-1, PAI-1, TF and T-PA expression in HUVECs determined by western blot analysis normalized to β-actin. (D) VCAM-1 level in HUVECs determined by ELISA. (E) ICAM-1 level in HUVECs determined by ELISA. (F) PAI-1 level in HUVECs determined by ELISA. (G) TF level in HUVECs determined by ELISA. (H) T-PA level in HUVECs determined by ELISA. (I) Adhesion of monocytes to HUVECs (× 200). * p < 0.05 vs. control HUVECs. # p < 0.05 vs. HUA HUVECs treated with NC-inhibitor. The measurement data were shown as mean ± standard deviation and compared by one-way analysis of variance, followed by Tukey's post hoc test. The cell experiment was repeated three times independently.