Research Paper Volume 12, Issue 16 pp 16304—16325

SP1-induced HOXD-AS1 promotes malignant progression of cholangiocarcinoma by regulating miR-520c-3p/MYCN

class="figure-viewer-img"

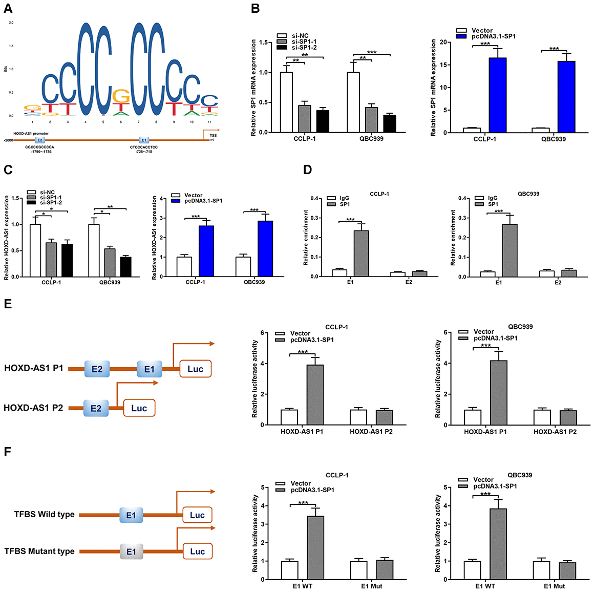
Figure 4. HOXD-AS1 was induced by transcription factor SP1. (A) SP1 sequence and binding sites (E1 and E2) to HOXD-AS1 promoter region were predicted by using JASPAR database (http://jaspar.genereg.net/). (B) The knockdown efficiency and amplification efficiency of SP1 in CCLP-1 and QBC939 were detected by qRT-PCR. (C) Upregulated SP1 facilitated HOXD-AS1 expression and decreased SP1 restrained HOXD-AS1 expression in QBC939 and CCLP-1 cells. (D) ChIP assays were performed to confirm the direct binding of SP1 to HOXD-AS1 promoter in QBC939 and CCLP-1 cells. (E) Luciferase reporter assay showed that SP1 bound to E1 rather than E2. (F) Luciferase reporter assay displayed that SP1 bound to E1 wild type rather than mutant type. *P < 0.05, **P < 0.01, ***P < 0.001.