Research Paper Volume 12, Issue 18 pp 18181—18191

NLRP3 activation in endothelia promotes development of diabetes-associated atherosclerosis

class="figure-viewer-img"

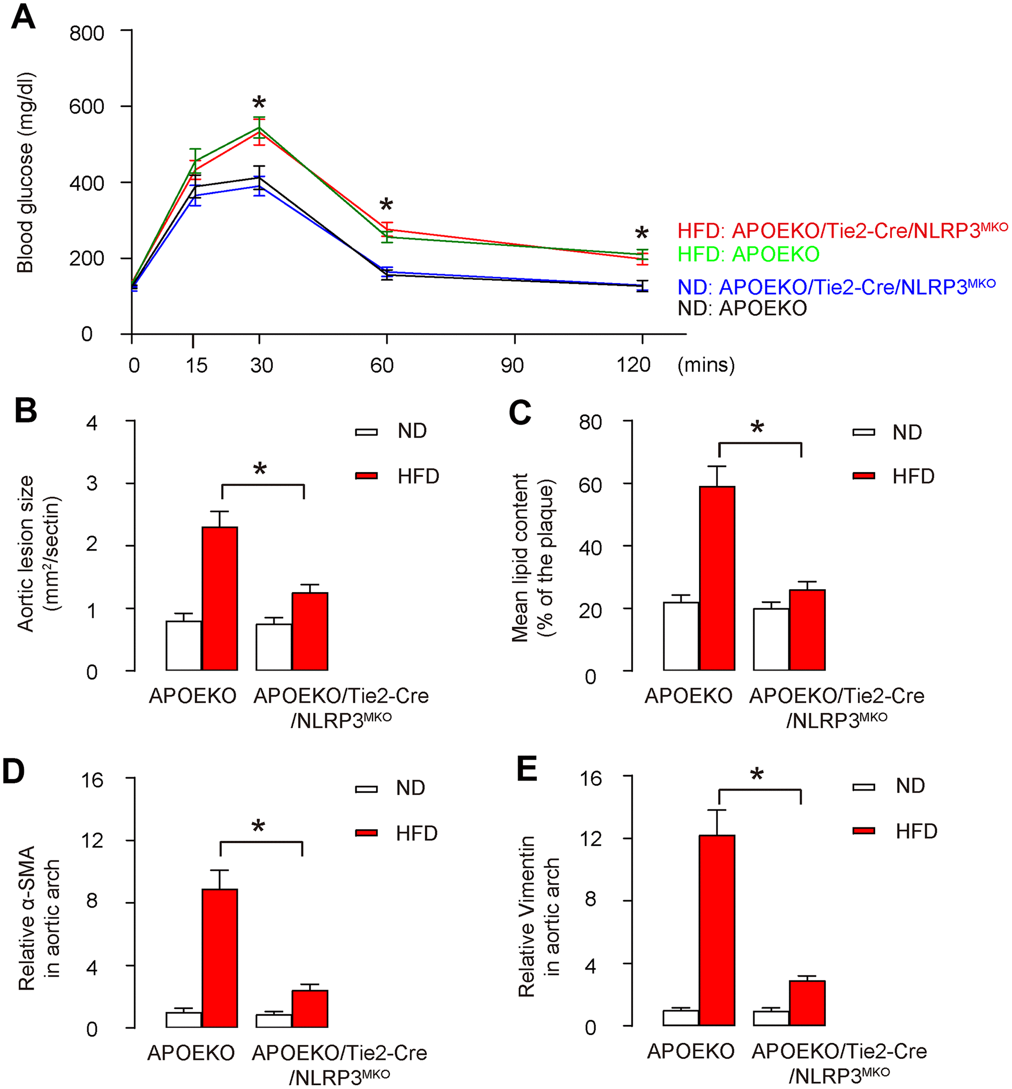
Figure 4. Endothelia-specific NLRP3 knockout attenuates severity of AS in HFD-treated mice. The animals were randomly divided into 4 groups: APOEKO with normal-diet group (ND), APOEKO with high-fat diet (HFD) group, APOEKO/Tie2p-Cre/NLRP3MKO with ND, APOEKO/Tie2p-Cre/NLRP3MKO with HFD group. ND or HFD treatment in mice started at 8 weeks of age, and mice were analyzed for AS lesions at 20 weeks of age. (A) Intraperitoneal Glucose Tolerance Testing. (B) Quantification of aortic lesion size by H&E-staining on aortic sinus. (C) Assessment of lipid content by Oil-red-O-staining on aortic sinus. (D, E) The aortic arch was isolated for analyzing the levels of α-SMA (D) and Vimentin (E) by ELISA. *p<0.05. N=10. Scale bars are 100 μm.