Expression of Concern
This article is currently under investigation. We strongly recommend that this article is not cited until the investigation is completed.
Research Paper Volume 12, Issue 20 pp 20139—20151

Circular RNA circ_PVT1 induces epithelial-mesenchymal transition to promote metastasis of cervical cancer

class="figure-viewer-img"

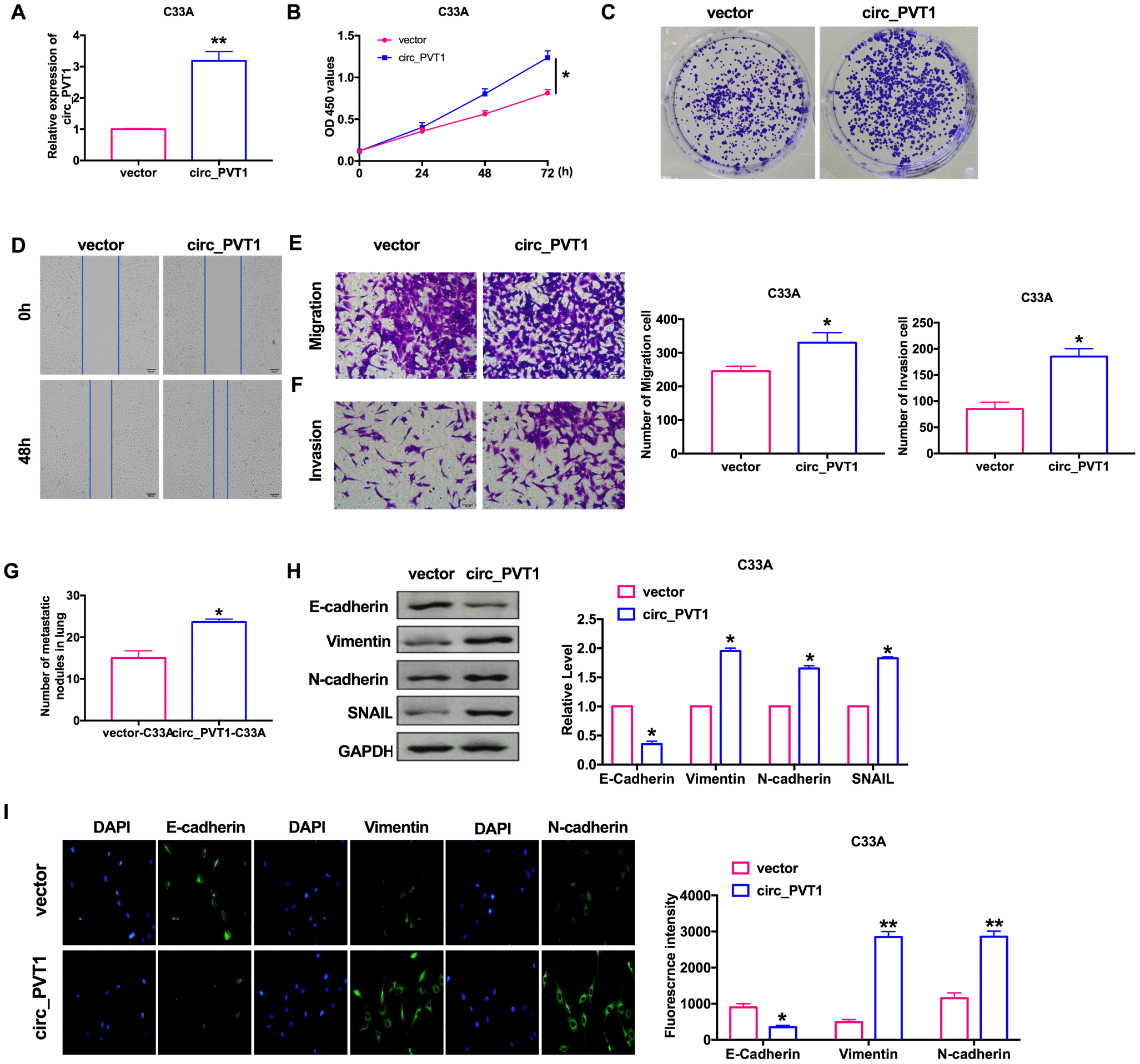
Upregulation of circ_PVT1 induces migration and invasion of CC cells by regulating EMT. (A) The transfection efficiency was verified by RT-PCR. n=6, **P<0.01. (B) The CCK8 assay was performed in cervical cancer cell lines. n=8, *P < 0.05. (C) Clone formation assays in cervical cancer cell lines. (D) Wound healing assay was carried out for migration. (E, F) The migration and invasion were explored by transwell. n=6, *P<0.05. (G) The number of nodules was statistics for detecting lung metastasis. n=6, *P<0.05. (H) The expression of metastasis-associated protein, E-cadherin, Vimentin, N-cadherin and SNAIL were detected. n=6, *P<0.05. (I) Immunofluorescence representative images of E-cadherin, Vimentin, N-cadherin. n=6, *P<0.05, **P<0.01.