Expression of Concern
This article is currently under investigation. We strongly recommend that this article is not cited until the investigation is completed.
Research Paper Volume 12, Issue 20 pp 20139—20151

Circular RNA circ_PVT1 induces epithelial-mesenchymal transition to promote metastasis of cervical cancer

class="figure-viewer-img"

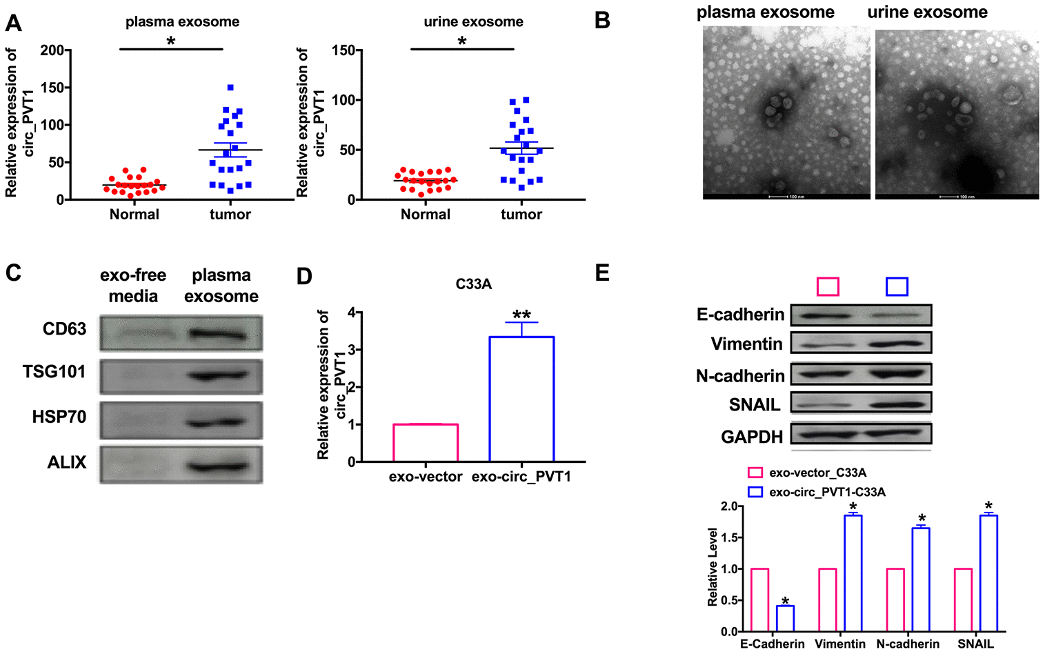
Circ_PVT1 regulated EMT in CC cells via exosome pathway. (A) The expression of circ_PVT1 was detected in exosome. n=20, *P<0.05. (B) TEM was used to determine the existence and morphology of exosomes from plasma and urine. (C) The biomarker (CD63, TSG101, HSP70 and ALIX) of exosome were detected in exosome-free media and exosome from plasma. (D) The expression of circ_PVT1 was detected in exosome from circ_PVT1/vector transfection cells. n=5, **P<0.01. (E) The expression of metastasis-associated protein, E-cadherin, Vimentin, N-cadherin and SNAIL were detected in exo-circ_PVT1/exo-vector co-cultured with C33A cells. n=5, *P<0.05.