Research Paper Volume 12, Issue 20 pp 20152—20162

Polymerase I and transcript release factor transgenic mice show impaired function of hematopoietic stem cells

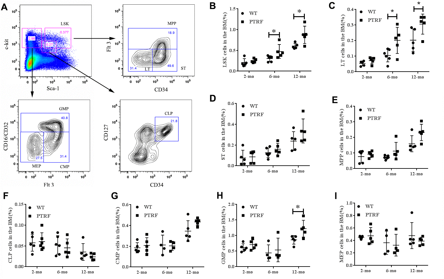
class="figure-viewer-img"

PTRF overexpression alters the hematopoietic stem/progenitor cell compartments in mice. (A) Representative flow cytometry plots showing HSCs and progenitor populations in the BM. (BI) The percentage of LSKs, LT-HSCs, ST-HSCs, MPP, CLP, CMPs, GMPs and MEPs cells in the BM from 2, 6 and 12-month old mice. n=5 mice per group. Data represent the mean ± SD of three independent experiments. *, P < 0.05.