This article has been retracted. Aging (Albany NY). 17:278-279 . https://doi.org/10.18632/aging.206195  PMID: 39888841
Research Paper Volume 12, Issue 20 pp 20212—20225

LINC00265 targets miR-382-5p to regulate SAT1, VAV3 and angiogenesis in osteosarcoma

class="figure-viewer-img"

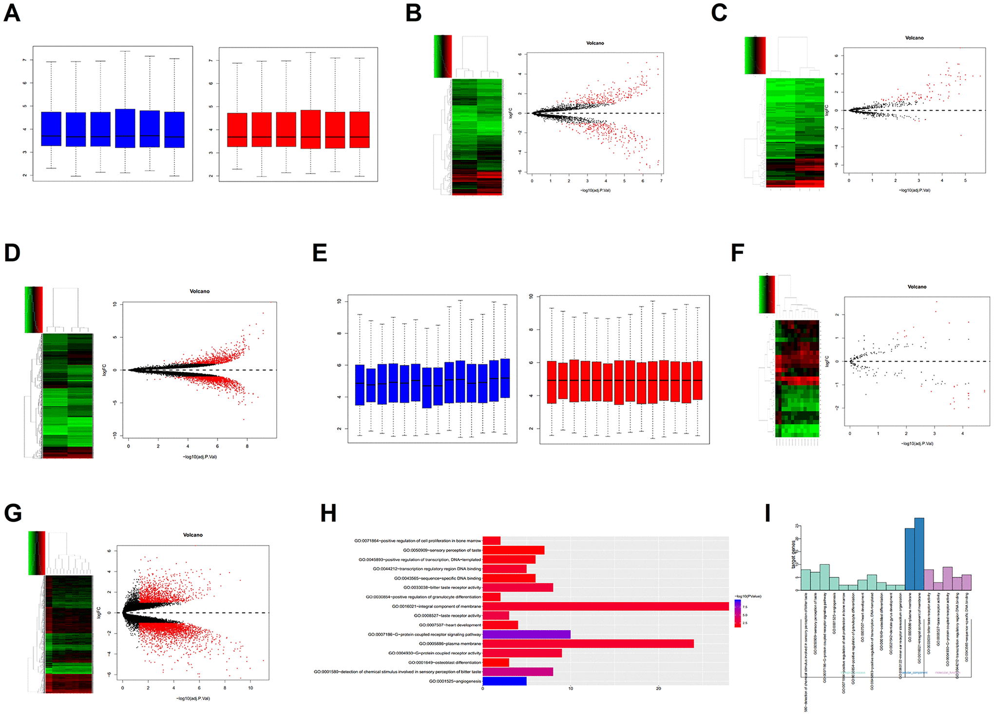
Figure 1. Bioinformatics analysis. (A) Correction of the GSE119975 gene chip. (B–D) Differential expression analysis of the lncRNA, miRNA and mRNA of GSE119975. (E) Correction of the GSE12865 gene chip. (F, G) Differential expression analysis of the miRNA and gene of GSE12865. (H, I) Gene Ontology (GO) analysis of 70 genes overexpressed by GSE119975 and GSE12865.