Research Paper Volume 12, Issue 18 pp 18571—18587

Characterization of LncRNA SNHG22 as a protector of NKIRAS2 through miR-4492 binding in osteosarcoma

class="figure-viewer-img"

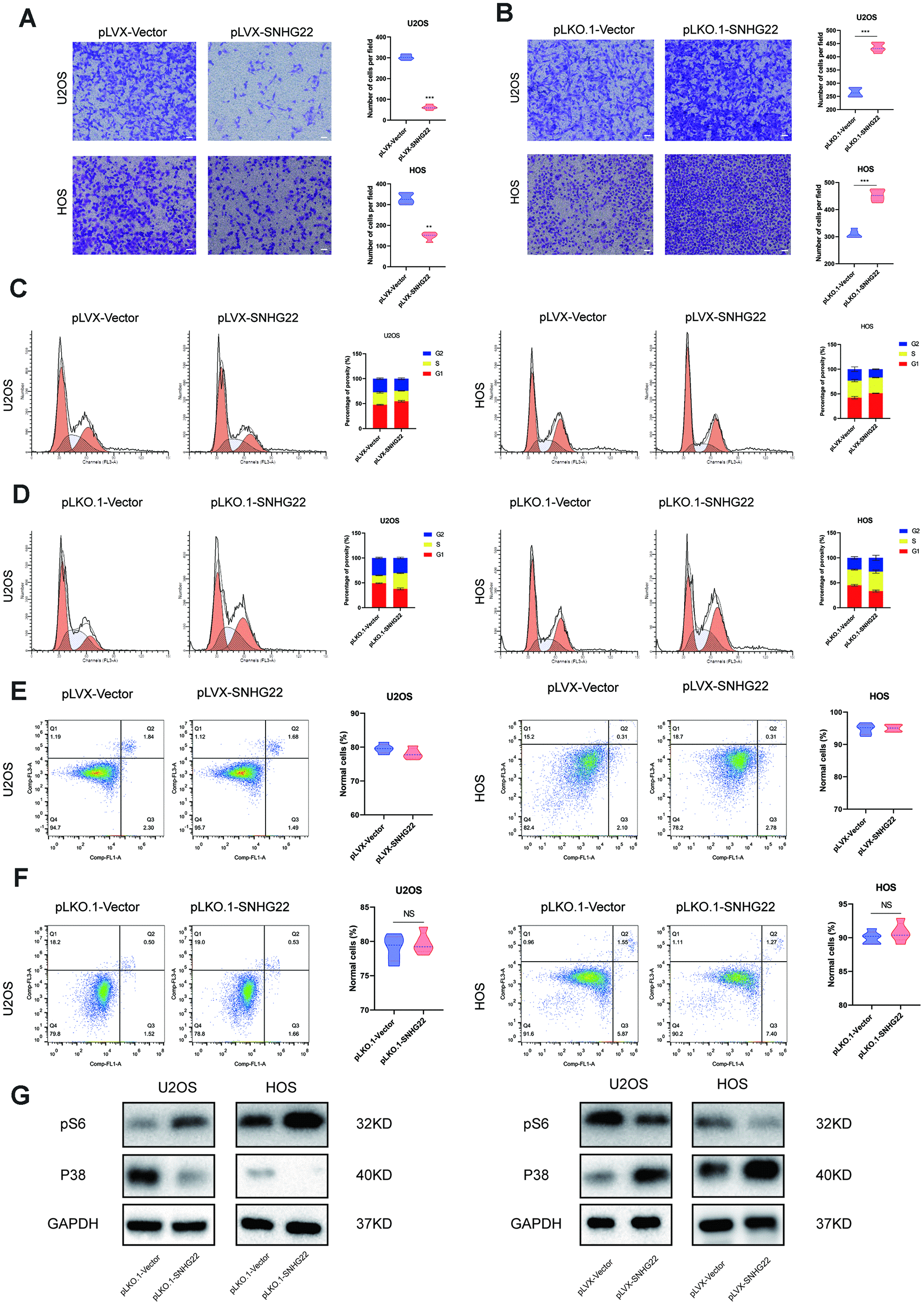
Figure 3. SNHG22 induced cell cycle arrest and influenced the invasion of OS cells. (A, B) Representative images of invading cells in the PLVX-SNHG22, PLVX-VECTOR, PLKO.1-VECTOR and PLKO.1-SNHG22 groups. The number of invading cells is shown in the violin plot. n=5; **P<0.01, ***P<0.001 by t test. Scale bar: 200 μm. (C, D) The cell cycle was measured by flow cytometry. The ratio of cells in the G1 phase increased with the overexpression of SNHG22. SNHG22 silencing significantly inhibited cell cycle progression which was arrested in the G1 phase. (E, F) Apoptosis assays were performed by flow cytometry. Representative images of the ratio of normal OS cells, early apoptotic OS cells, late apoptotic OS cells and dead OS cells are shown. The ratio of normal OS cells was not significantly different. (G) Protein expression level of pS6 and p38 was measured by western blot.