Research Paper Volume 12, Issue 19 pp 18889—18906

Increased expression of myelin-associated genes in frontal cortex of SNCA overexpressing rats and Parkinson’s disease patients

class="figure-viewer-img"

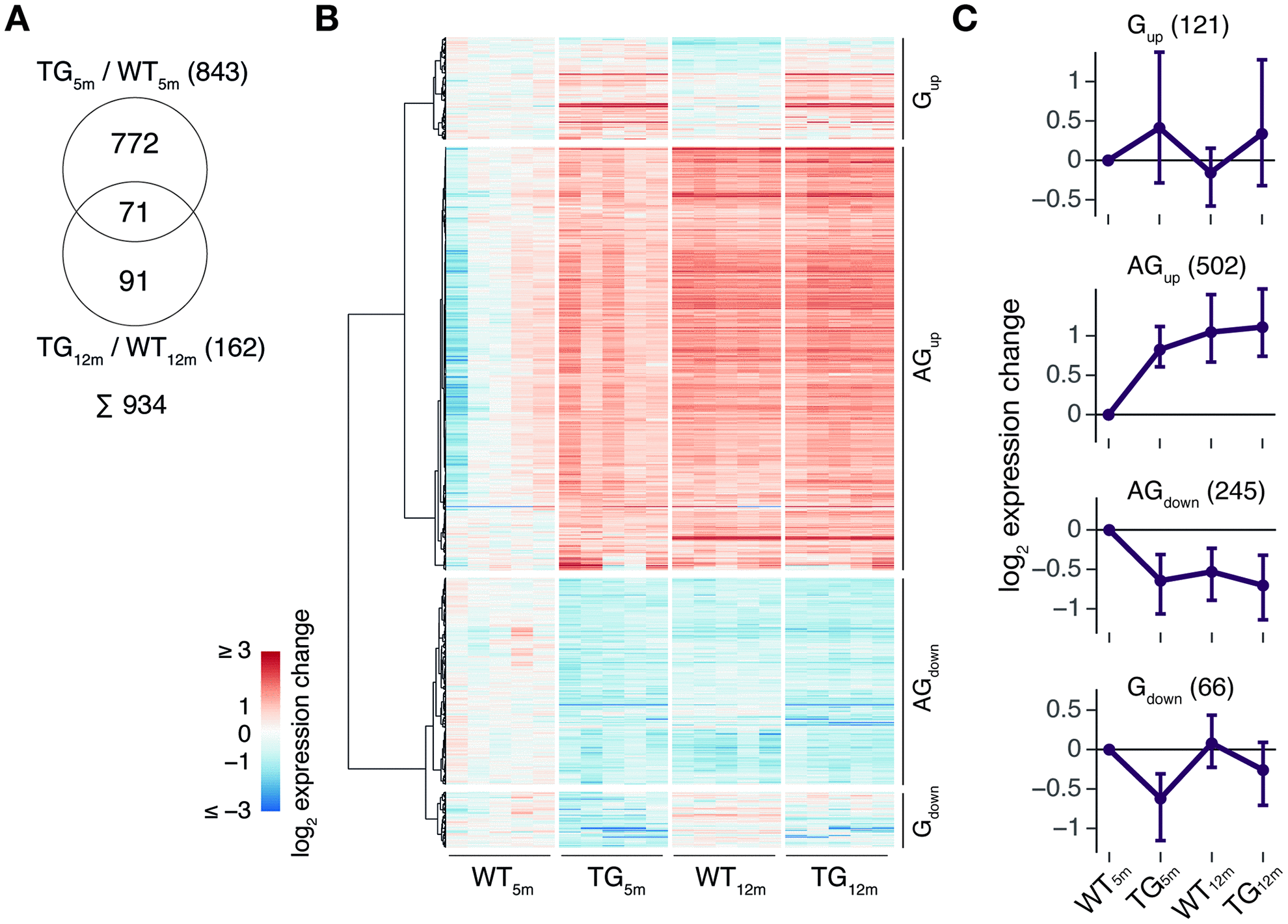
Gene expression patterns point to interactions between SNCA overexpression and age-related adaptations in gene activity. (A) Venn diagram comparing DEGs identified in 5- and 12-month-old TG rats. (B) Hierarchically clustered expression changes (relative to WT5m) for all 934 DEGs identified in 5- and 12-month-old TG rats partitioned into four main perturbance patterns. (C) Gene clusters (see B) summarized as expression medoids (±SD). Cluster cardinalities indicated in brackets.