Research Paper Volume 12, Issue 18 pp 18693—18715

Resemblance and differences in dietary restriction nephroprotective mechanisms in young and old rats

class="figure-viewer-img"

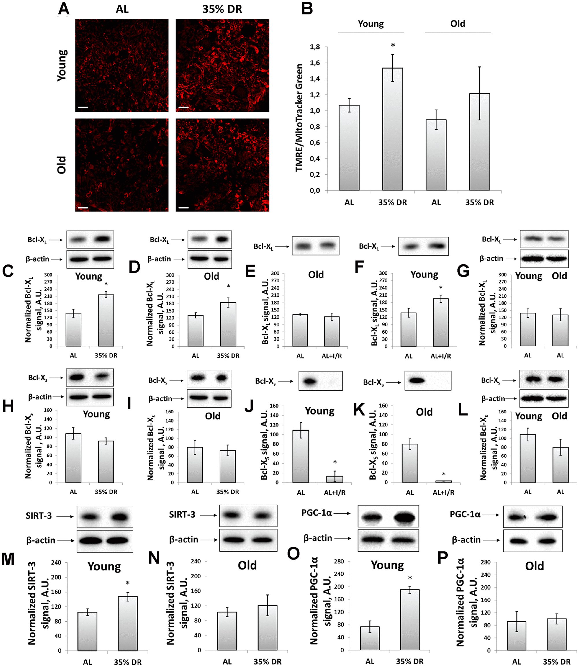
Figure 4. Evaluation of the mitochondrial potential, anti-apoptotic and pro-apoptotic proteins, the intensity of mitochondrial biogenesis, and the levels of mitochondrial deacetylase SIRT-3. (A) Confocal microscopy of vital kidney slices loaded with mitochondrial probe TMRE. Scale bar, 100 μm; (B) Mitochondrial membrane potential estimated by TMRE fluorescence intensity normalized to MitoTracker Green fluorescence intensity; (C, D) Levels of Bcl-XL in kidney tissue of young and old rats after DR; (E, F) Levels of Bcl-XL in kidneys of young and old rats in response to I/R; (G) Comparison of Bcl-XL levels in kidney tissue of young and old rats; (H, I) Levels of Bcl-Xs in kidney tissue of young and old rats after the DR; (J, K) Levels of Bcl-Xs in kidney tissue of young and old rats in response to I/R; (L) Comparison of Bcl-XS levels in kidney tissue of young and old rats; (M, N) Levels of SIRT-3 in kidney tissue of young and old rats after the DR; (O, P) Levels of PGC-1α in kidney tissue of young and old rats after the DR. *p < 0.05 compared to AL-group. For young AL rats n=5, for young DR rats n=6, for old AL rats n=6, for old DR rats n=5. AL, ad libitum, DR, dietary restriction, IR, ischemia/reperfusion.