Research Paper Volume 12, Issue 24 pp 25060—25075

LINC01235-TWIST2 feedback loop facilitates epithelial–mesenchymal transition in gastric cancer by inhibiting THBS2

class="figure-viewer-img"

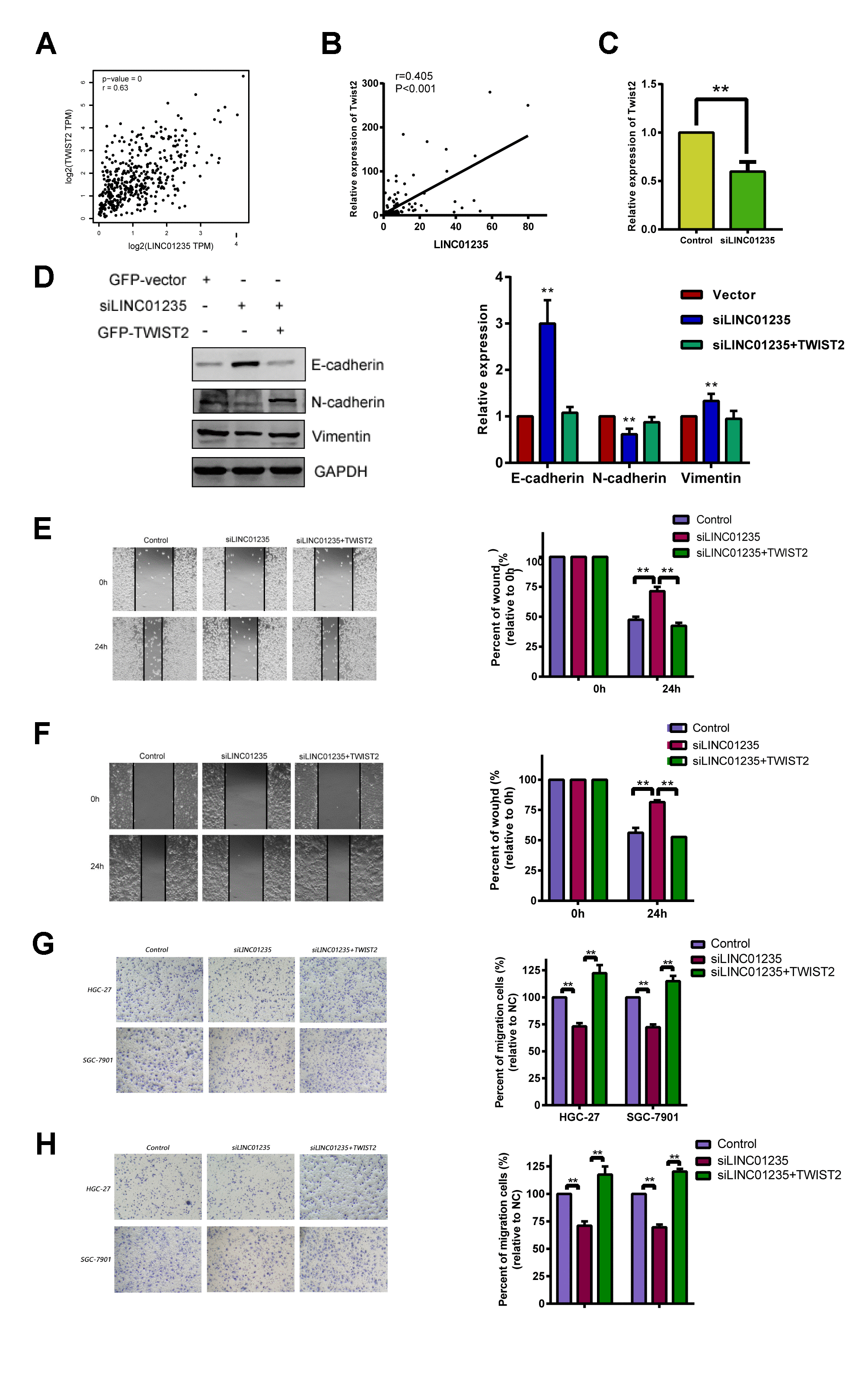
Figure 4. LINC01235 depletion downregulates TWIST2 expression. (A) Predicted correlation between LINC01235 and TWIST2 in the TCGA gastric cancer data set. (B) RT-qPCR shows correlations between LINC01235 and TWIST2 expression in 48 additional GC tissues. (C) RT-qPCR shows TWIST2 expression in control- and siLINC01235-HGC-27 cells. (D) Western blot shows effects of ectopic TWIST2 on expression of EMT-related genes in control- and siLINC01235-HGC-27 cells. (E and F) Wound-healing percentages in control, siLINC01235, and siLINC01235+TWIST2 groups. (G and H) Transwell assay of HGC-27 and SGC-7901 cells shows effects of LINC01235 and TWIST2 on migration and invasion. Results are expressed as means ± SD. **: P < 0.01.