Research Paper Volume 12, Issue 22 pp 23187—23199

Identification and characterization of dynamically regulated hepatitis-related genes in a concanavalin A-induced liver injury model

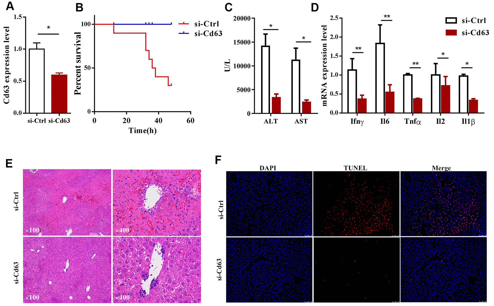
class="figure-viewer-img"

Figure 4. Cd63 silencing protects against in vivo ConA-induced liver injury. (A) qRT-PCR analysis shows Cd63 mRNA expression in the liver tissues of control (sh-Ctrl) and Cd63 knockdown (sh-Cd63) group mice. (B) Survival curves show overall survival rates of sh-Ctrl and sh-Cd63 group mice after 15mg/Kg ConA treatment. (C) Comparison of serum ALT and AST levels in the sh-Ctrl and sh-Cd63 group mice treated with ConA. (D) qRT-PCR analysis shows the relative mRNA levels of pro-inflammatory genes, IL-1β, IFN-γ, IL-2, IL-6, and TNF-α in the liver tissues of sh-Ctrl and sh-Cd63 group mice. All data are shown as means ± SEM (n = 5 per group). * p < 0.05; ** p < 0.01; *** p < 0.001. (E) Representative images show H&E stained liver sections of sh-Ctrl and sh-Cd63 group mice. (F) Representative images show TUNEL stained liver sections of sh-Ctrl and sh-Cd63 mice.