Research Paper Volume 13, Issue 2 pp 2198—2211

Circ_0005198 enhances temozolomide resistance of glioma cells through miR-198/TRIM14 axis

class="figure-viewer-img"

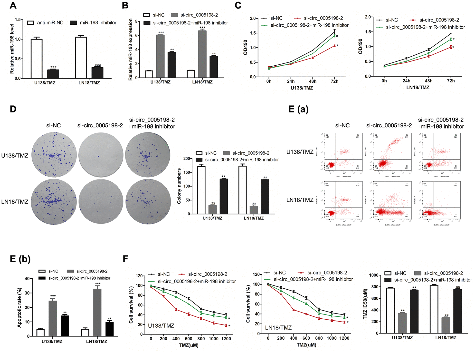
Figure 5. Circ_0005198 functioned via negatively regulating miR-198 expression. (A) MiR-198 expression in U138/TMZ and LN 18/TMZ cells was detected by qRT-PCR after transfection with miR-138 inhibitor. (B) qRTPCR was performed to detect miR-198 expression in U138/TMZ and LN18/TMZ cells after co-transfected with sicirc_0005198-2 and miR-198 inhibitor. (C, D) The viability of U138/TMZ and LN18/TMZ cells co-transfected with si-circ_0005198-2 and miR-198 inhibitor was detected by CCK-8 and colony formation assays. (E) Apoptotic rate in U138/TMZ and LN18/TMZ cells was detected by flow cytometry. (F) The TMZ resistance of U138/TMZ and LN18/TMZ cells was measured by CCK-8 assay. *P < 0.05, **P < 0.01, ***P < 0.001.