Research Paper Volume 13, Issue 3 pp 3459—3482

Exploration of the immune cell infiltration-related gene signature in the prognosis of melanoma

class="figure-viewer-img"

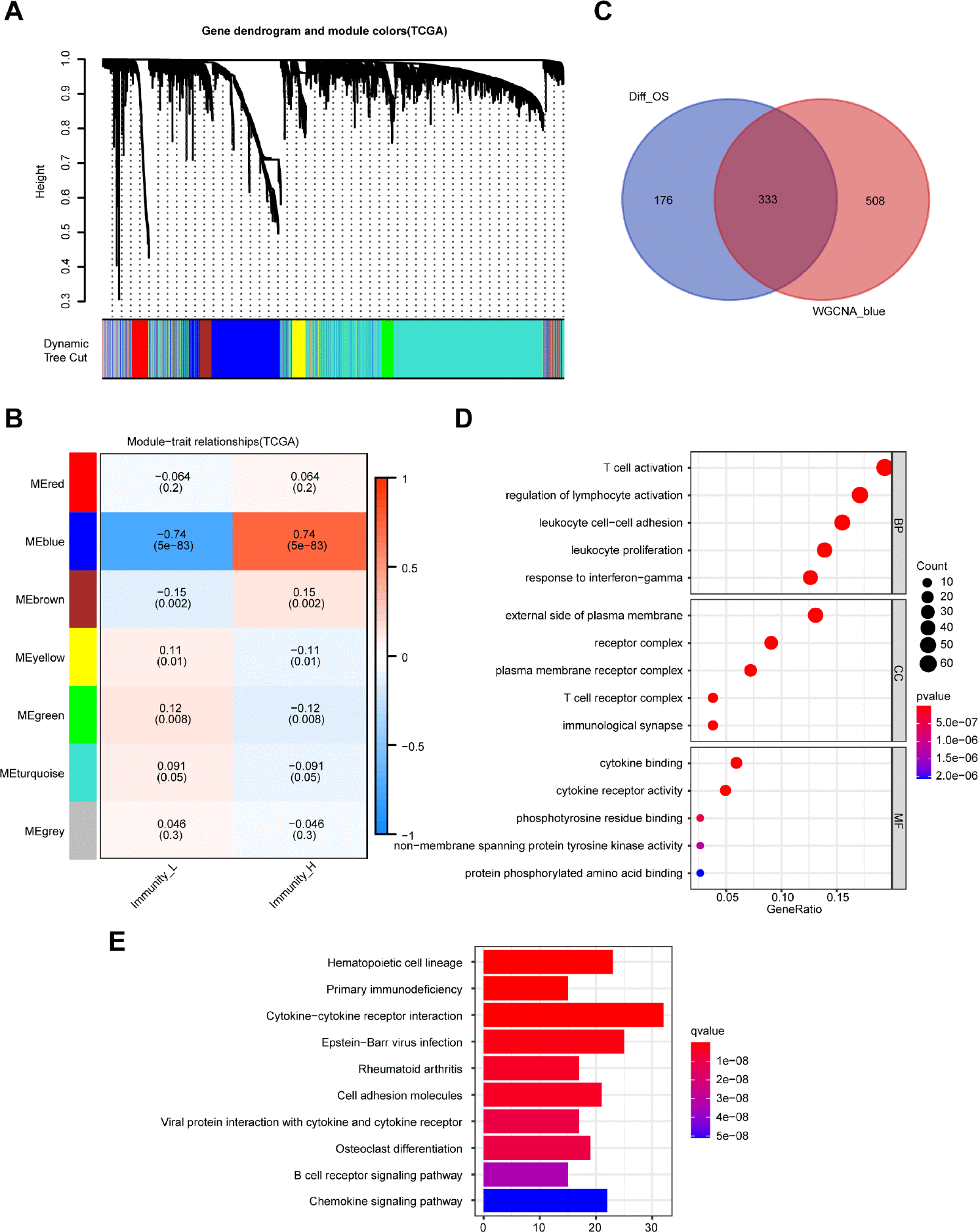
Figure 3. Identification of highly immune-related DEGs with prognostic value and functional analysis. (A) A hierarchical clustering dendrogram is built to detect co-expressed genes in modules in the TCGA dataset of melanoma. (B) A heatmap showing the relationships of consensus module-trait in different modules under the low and high immune cell infiltration groups. (C) Identification of 333 common DEGs from 509 DEGs with prognostic value and the blue module using the Venn diagram software. (D) Top 15 GO terms. (E) Top 10 KEGG pathways.