Research Paper Volume 12, Issue 24 pp 26080—26094

Postprandial triglyceride-rich lipoproteins-induced premature senescence of adipose-derived mesenchymal stem cells via the SIRT1/p53/Ac-p53/p21 axis through oxidative mechanism

class="figure-viewer-img"

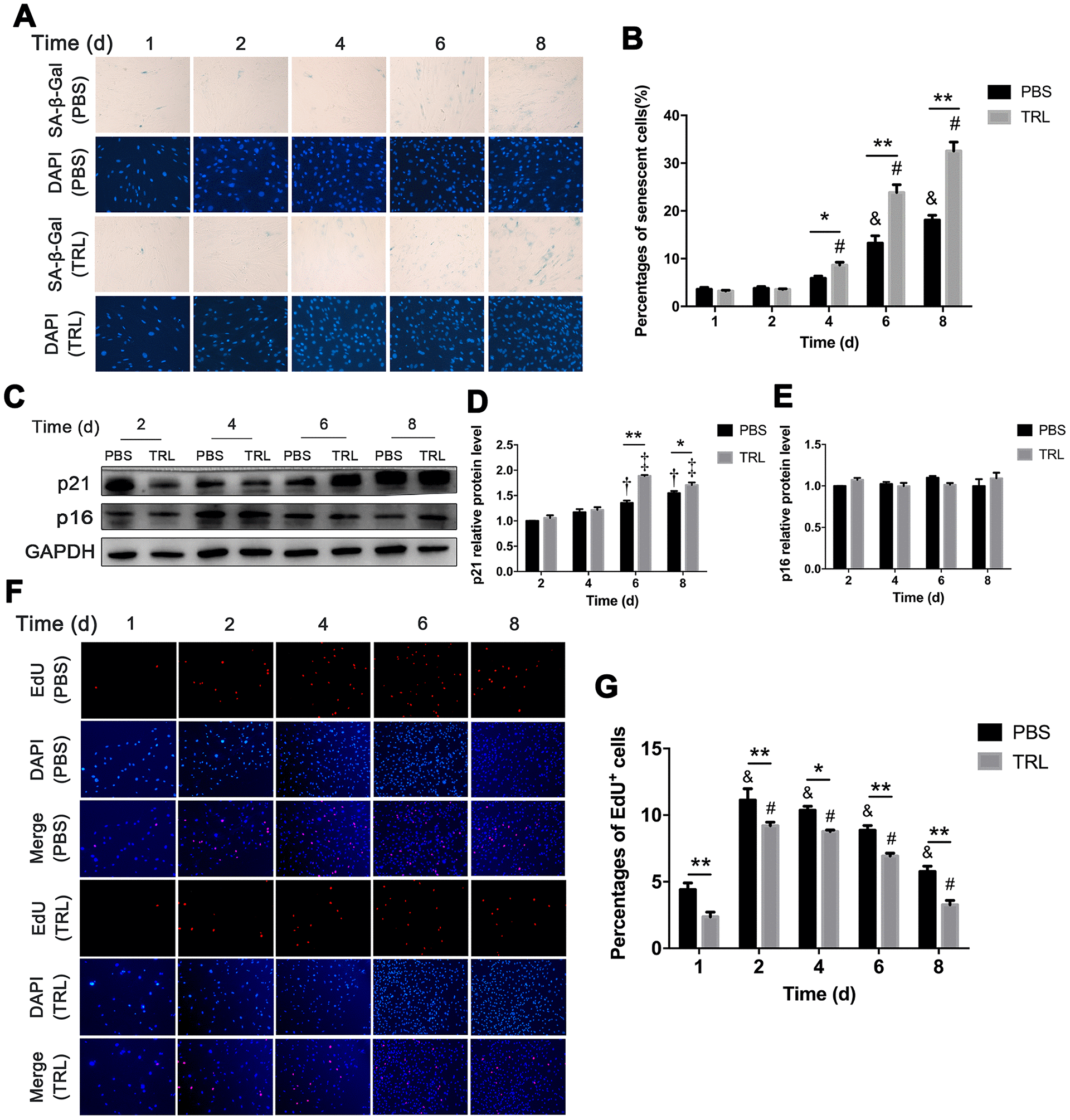
Figure 3. Postprandial TRL induced premature senescence of AMSCs in a time-dependent manner. (A, B) AMSCs reached approximately 30%-40% culture-confluence were incubated with PBS (two upper rows) or 100 μg/mL postprandial TRL (two lower rows) for 8 d, and then SA-β-Gal and DAPI staining was performed to detect the senescent cells and nuclei at day 1, 2, 4, 6, and 8 (A). Images were obtained under a microscope (×200 magnification). SA-β-Gal positive cells were counted manually by scanning a total of 200 cells in each sample (B). (CE) Protein levels of p21 and p16 were detected using western blotting (C), and then the relative protein levels of p21 (D) and p16 (E) were analyzed using ImageJ. (F, G) The proliferation capacity of AMSCs incubated with PBS or 100 μg/mL postprandial TRL was measured using an EdU incorporation assay at day 1, 2, 4, 6, and 8, respectively (F) and EdU positive cells were counted using ImageJ (G). Images were obtained under a microscope (×100 magnification). Data are expressed as the mean ± SD (n ≥ 3). *P < 0.05, **P < 0.01 when compared with the PBS group on the same day, &P < 0.05 when compared with the PBS group at day 1, #P < 0.05 when compared with the TRL group at day 1, P < 0.05 when compared with the PBS group at day 2, P < 0.05 when compared with the TRL group at day 2.