Research Paper Volume 13, Issue 3 pp 3945—3956

MicroRNA-205-5p targets the HOXD9-Snail1 axis to inhibit triple negative breast cancer cell proliferation and chemoresistance

class="figure-viewer-img"

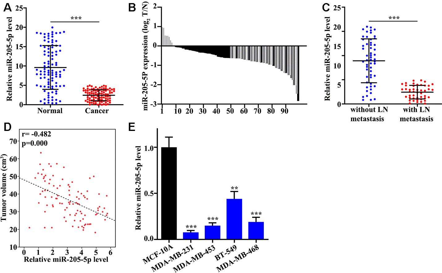
Figure 1. miR-205 is low expressed in TNBC tissues. (A) mRNA abundance analysis of miR-205 in 100 TNBC tissues and paired normal tissues. (B) The sample distribution analysis of the low expression in tumor tissue and adjacent tissues among 100 pairs of specimens. (C) Detection of miR-205 expression in TNBC tissues with or without lymph node metastasis. (D) Relationship analysis between miR-205 expression and tumor volume. (E) qRT-PCR analysis of the miR-205 abundance in breast cancer cell lines and normal breast cell lines. **P<0.05, ***P<0.001.