Research Paper Volume 13, Issue 3 pp 4045—4062

ALKBH5-mediated m6A demethylation of FOXM1 mRNA promotes progression of uveal melanoma

class="figure-viewer-img"

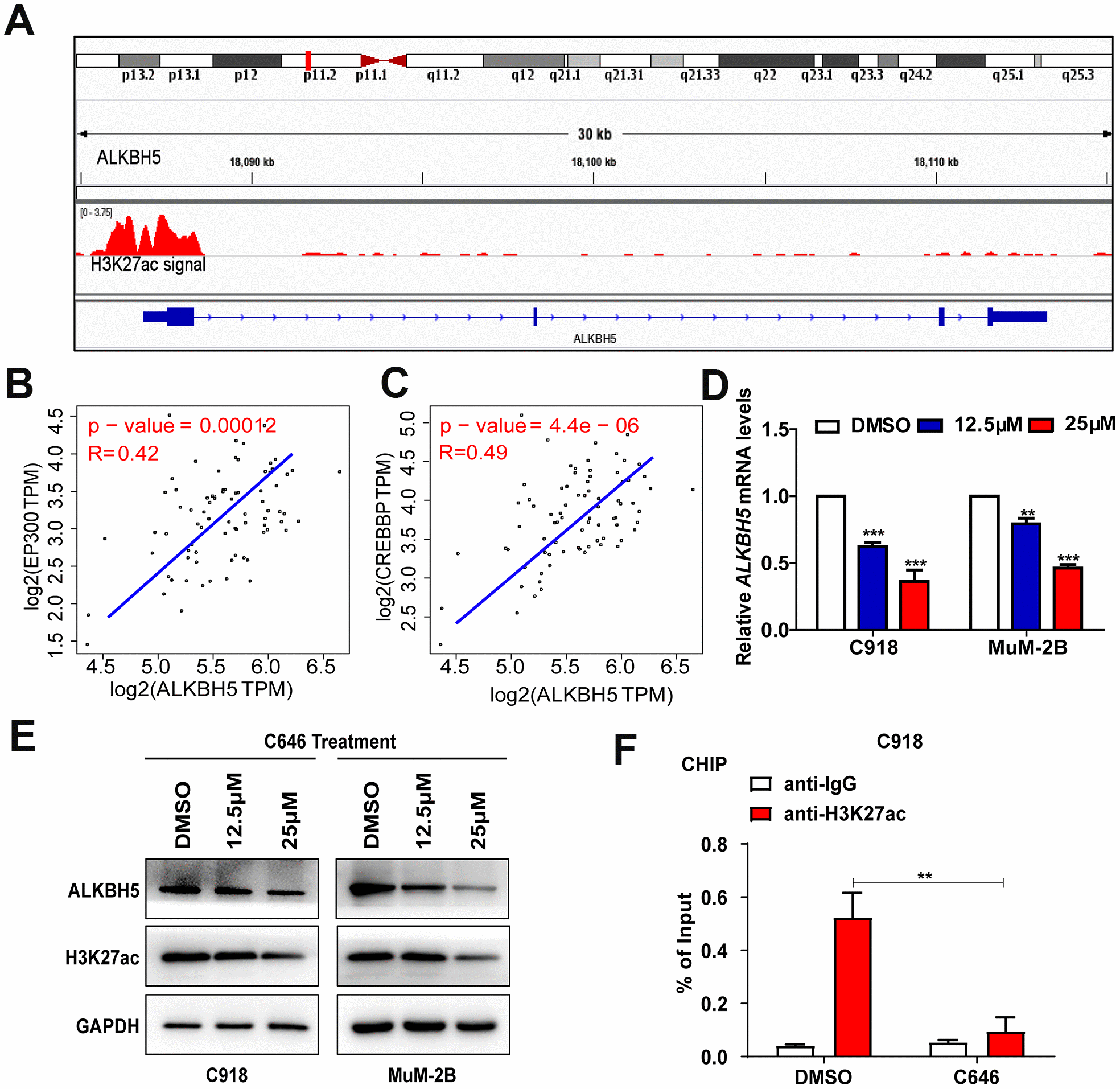
Figure 2. EP300-induced H3K27ac activation increased ALKBH5 expression in UM. (A) Data from the UCSC Genome Bioinformatics Site (http://genome.ucsc.edu/) showed high enrichment of H3K27ac in the promoter of ALKBH5 in melanoma. (B, C) ALKBH5 mRNA levels were positively correlated with EP300 (B) and CREBBP (C) in the UM data set from the TCGA database. (DE) The mRNA (D) and protein (E) levels of ALKBH5 and H3K27ac were decreased when UM cells were treated with C646 for 24 hours. (F) ChIP assays were used to determine the enrichment of H3K27ac at the promoter of ALKBH5 after treating C918 cells with C646 and DMSO at 12.5μM for 12 hours. Mean ± SEM, t-test, *P < 0.05, **P < 0.01, ***P < 0.001.