Research Paper Volume 13, Issue 4 pp 5928—5945

Cell differentiation trajectory predicts patient potential immunotherapy response and prognosis in gastric cancer

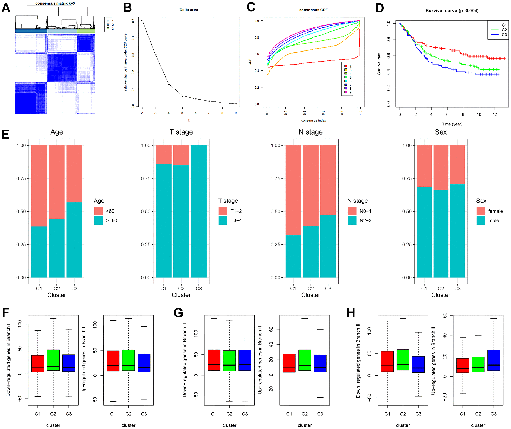
class="figure-viewer-img"

Figure 3. GDRG-based consensus clustering analysis of GC patients from the GSE84437 dataset. (AC) Three molecular subtypes were identified at a clustering threshold of K = 9. (D) Kaplan-Meier analysis between the three molecular subtypes. (E) Proportion of clinicopathologic features among the three molecular subtypes. (FH) The up/downregulated GDRGs in subsets I/II/III showed the same expression trends as subtypes I/II/III (C1/2/3). GC: gastric cancer, GDRG: GC differentiation-related gene.