Research Paper Volume 13, Issue 10 pp 13474—13495

Ganoderma lucidum stimulates autophagy-dependent longevity pathways in Caenorhabditis elegans and human cells

class="figure-viewer-img"

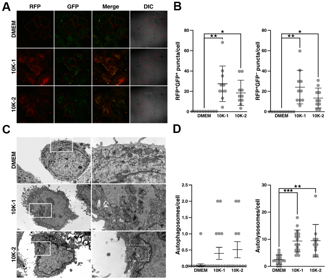
Figure 7. G. lucidum-derived sub-fraction 10K-2 induces autophagy in human cells. (A) G. lucidum (GL) sub-fractions 10K-1 and 10K-2 induce the formation of autophagosomes and autolysosomes in human cells. Huh7 cells expressing mRFP-GFP-LC3 were treated with DMSO or GL sub-fractions 10K-1 and 10K-2 (1 mg/ml) for 24 hrs, prior to fluorescence microscopy observations. (B) Quantification of fluorescent puncta based on fluorescence microscopy analysis. (C) TEM observations of Huh7 cells treated with GL sub-fractions. Cells were treated as above prior to fixation and preparation for TEM analysis. Images on the right correspond to the white rectangles in the images on the left. Autolysosomes are delineated by a white dashed line in the 10K-1 and 10K-2 panels. (D) Quantification of autophagosomes and autolysosomes based on TEM analysis. *p<0.05; **p<0.01; ***p<0.001.