Research Paper Volume 13, Issue 13 pp 17592—17606

DNA methylation biomarkers for diagnosis of primary liver cancer and distinguishing hepatocellular carcinoma from intrahepatic cholangiocarcinoma

class="figure-viewer-img"

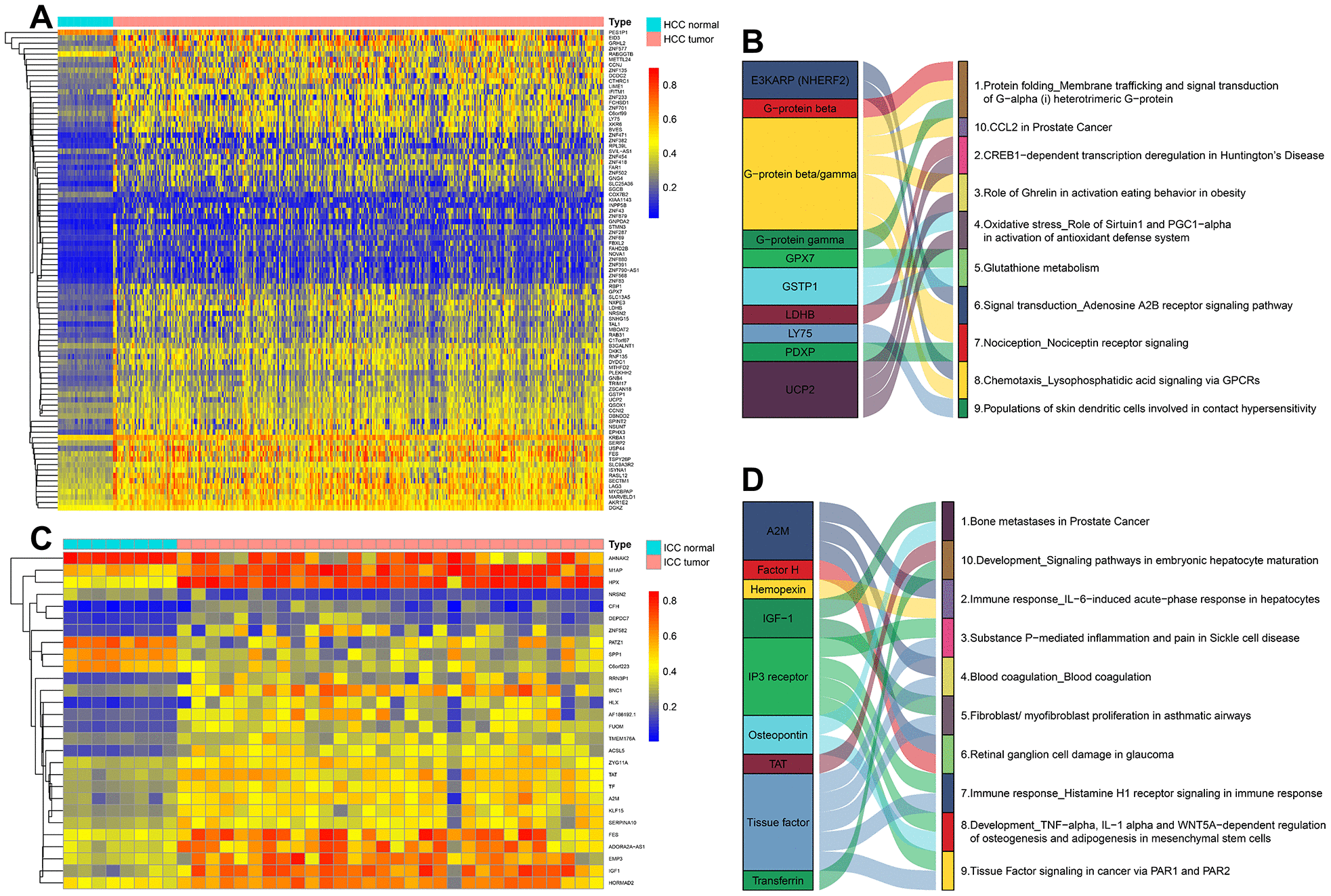
Figure 4. The methylation heatmaps and enrichment pathways of DNA methylation-driven genes. The methylation heatmap of DNA Methylation-Driven Genes in HCC (A) and ICC (C). The enrichment pathways of DNA Methylation-Driven Genes in HCC (B) and ICC (D).