Research Paper Volume 13, Issue 20 pp 23757—23768

Circular RNA circPRKCI contributes to malignant progression of T-cell acute lymphoblastic leukemia by modulating miR-20a-5p/SOX4 axis

class="figure-viewer-img"

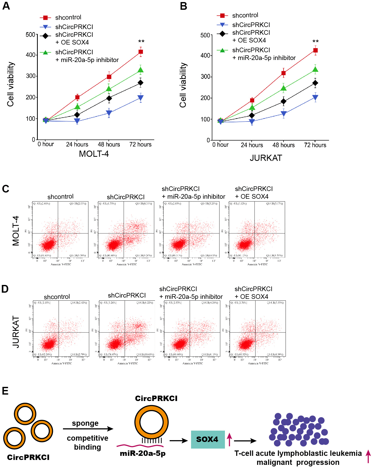
Figure 7. CircPRKCI/miR-20a-5p/SOX4 axis regulates T-ALL cell survival in vitro. (AD) MOLT-4 and JURKAT cells were treated with circPRKCI shRNA, or co-treated miR-20a-5p inhibitor or SOX4 vectors. (A, B) The cell viability was detected by CCK-8. (C, D) The cell apoptosis was measured by flow cytometry. **p < 0.01 (E).