Research Paper Volume 13, Issue 24 pp 26046—26062

An immune-related lncRNA risk coefficient model to predict the outcomes in clear cell renal cell carcinoma

class="figure-viewer-img"

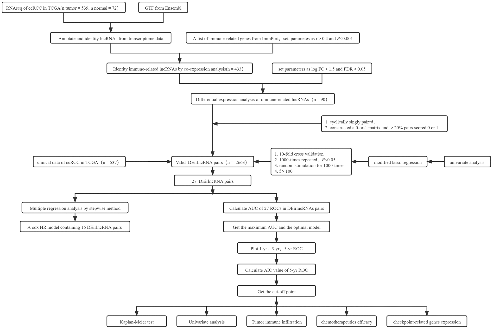
Figure 1. Summary flowchart of this study.