Research Paper Volume 14, Issue 1 pp 430—442

Circular RNA circ_0000515 adsorbs miR-542-3p to accelerate bladder cancer progression via up-regulating ILK expression

class="figure-viewer-img"

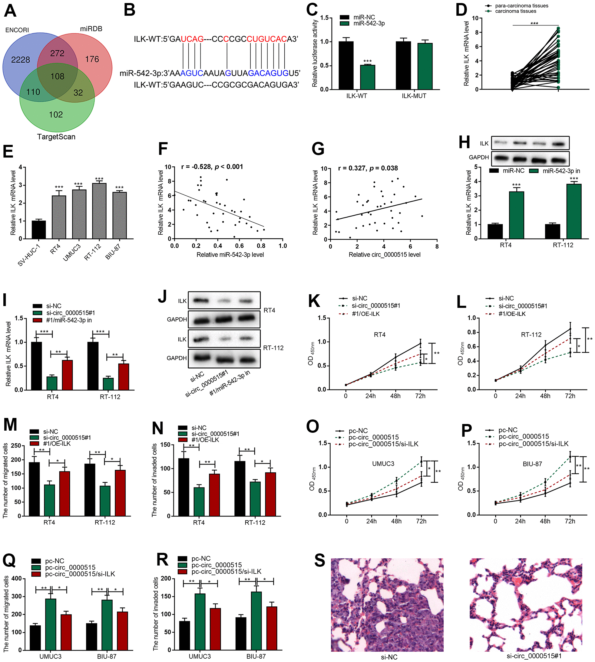
Figure 5. Circ_0000515 regulated ILK expressions through miR-542-3p. (A) Venn diagram screened the candidate mRNAs containing complementary binding sites with miR-542-3p. (B) StarBase database predicted that ILK 3’UTR harbored the binding site complementary to miR-542-3p. (C) Dual-luciferase reporter gene assay confirmed that miR-542-3p could directly bind to the 3’UTR of ILK. (D, E) ILK mRNA expressions in BC tissues and cell lines were detected by qRT-PCR. (F, G) The correlation analysis of miR-542-3p and ILK mRNA, and ILK mRNA and circ_0000515 in BC tissue. (H) qRT-PCR (upper) and western blot (below) assays exposed ILK expressions in BC cells transfected with miR-542-3p inhibitor. (I, J) qRT-PCR and western blot were used to probe ILK expressions in BC cells co-transfected with circ_0000515 siRNA and miR-542-3p inhibitor. (K, L) CCK-8 assay was applied to detect the multiplication of BC cells co-transfection with circ_0000515 siRNA and ILK overexpressing plasmid. (M, N) Transwell assay was exerted to probe the migration and aggressiveness of BC cells co-transfected with circ_0000515 siRNA and ILK overexpressing plasmid. (O, P) CCK-8 assay exposed the viability of BC cells co-transfected with circ_0000515 overexpressing plasmid and ILK siRNA. (Q, R) Transwell assay was wielded to detect the migration and invasion of BC cells co-transfected with circ_0000515 overexpressing plasmid and ILK siRNA. (S) The H&E staining was used to probe the lung metastasis of the mice, which were injected with RT4 cells transfected with si-circ_0000515#1 or si-NC, and the representative images were shown. *P<0.05, **P<0.01 and ***P<0.001.