Research Paper Volume 14, Issue 2 pp 811—825

Immunological significance of survival-related alternative splicing in uveal melanoma

class="figure-viewer-img"

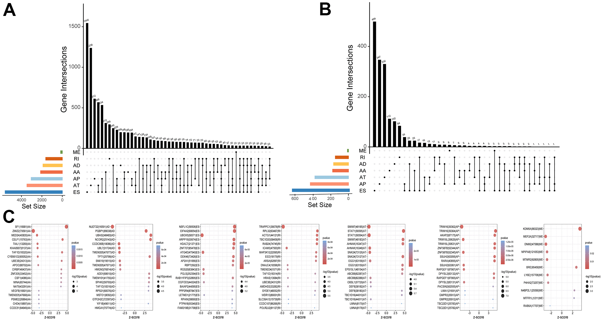
Figure 1. Profiling of AS events in UM. (A) The Upset plots of all AS events with UM. (B) The Upset plots of survival-relevant AS events. (C) The top 20 most significant survival-relevant AAs, ADs, ATs, APs, ESs, MEs and RIs is shown in the bubble chart.