Research Paper Volume 14, Issue 5 pp 2348—2366

Functional implications of aging-related lncRNAs for predicting prognosis and immune status in glioma patients

class="figure-viewer-img"

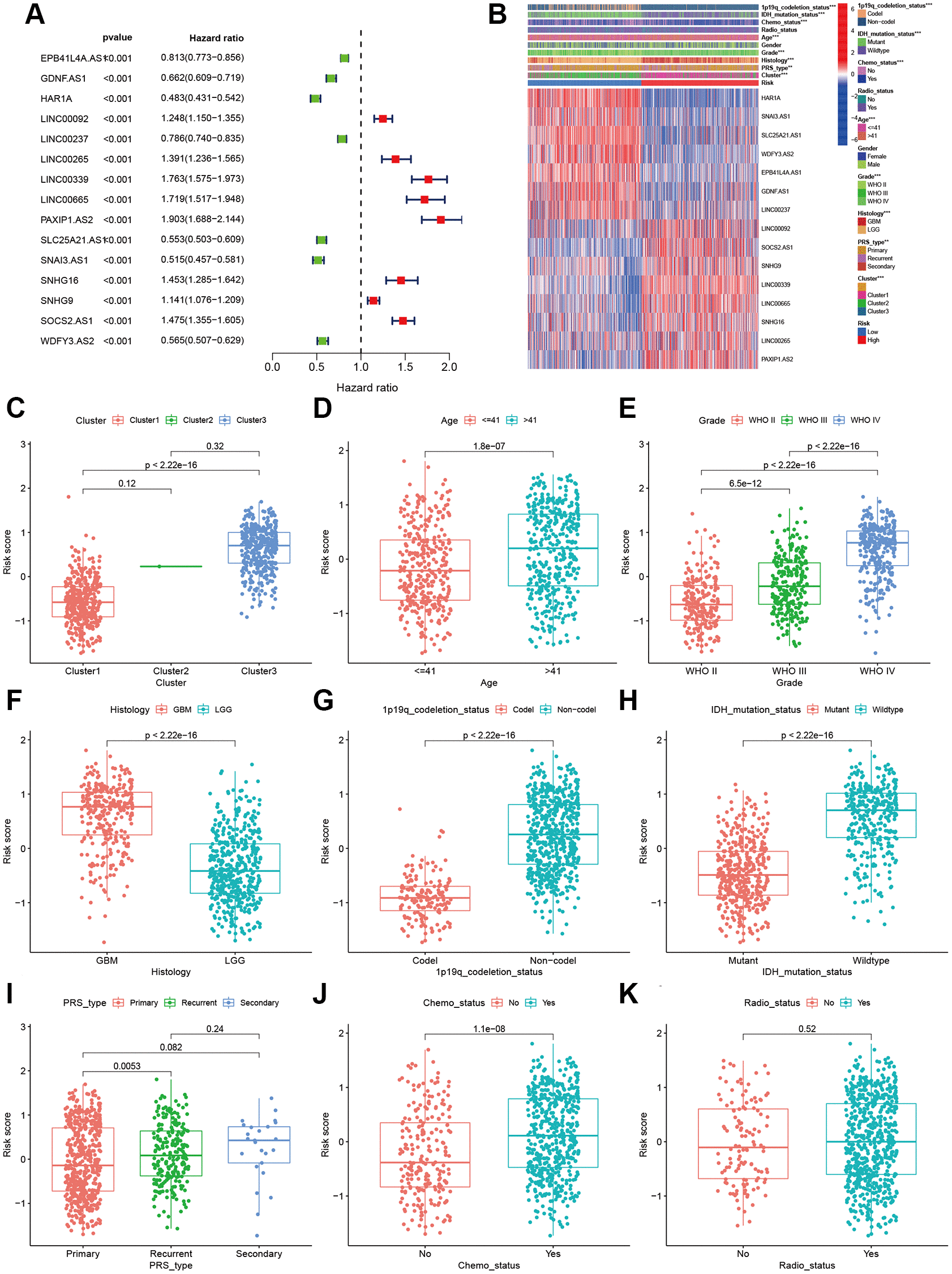
Figure 3. Correlations of clinical characteristic with identified aging-related lncRNAs signature. (A) Forest of univariate COX regression for 15 signature lncRNAs. (B) Heatmap showed that correlation of clinical parameters with risk scores and expression of 15 lncRNAs in high- and low-risk group. Boxplot showed the comparisons of risk score in different subgroups: (C) Cluster1 vs. Cluster2 vs. Cluster3. (D) age ≤41 vs. >41, (E) WHO II vs. WHO III vs. WHOIV. (F) GBM vs. LGG, (G) 1p19q_codeletion vs. non-codel. (H) IDH mutation vs. wildtype. (I) Primary vs. Recurrent vs. Secondary. (J) Chemotherapy (Yes vs. No). (K) Radiotherapy (Yes vs. No).