Research Paper Volume 14, Issue 6 pp 2793—2804

Local anesthetic levobupivacaine inhibits stemness of osteosarcoma cells by epigenetically repressing MAFB though reducing KAT5 expression

class="figure-viewer-img"

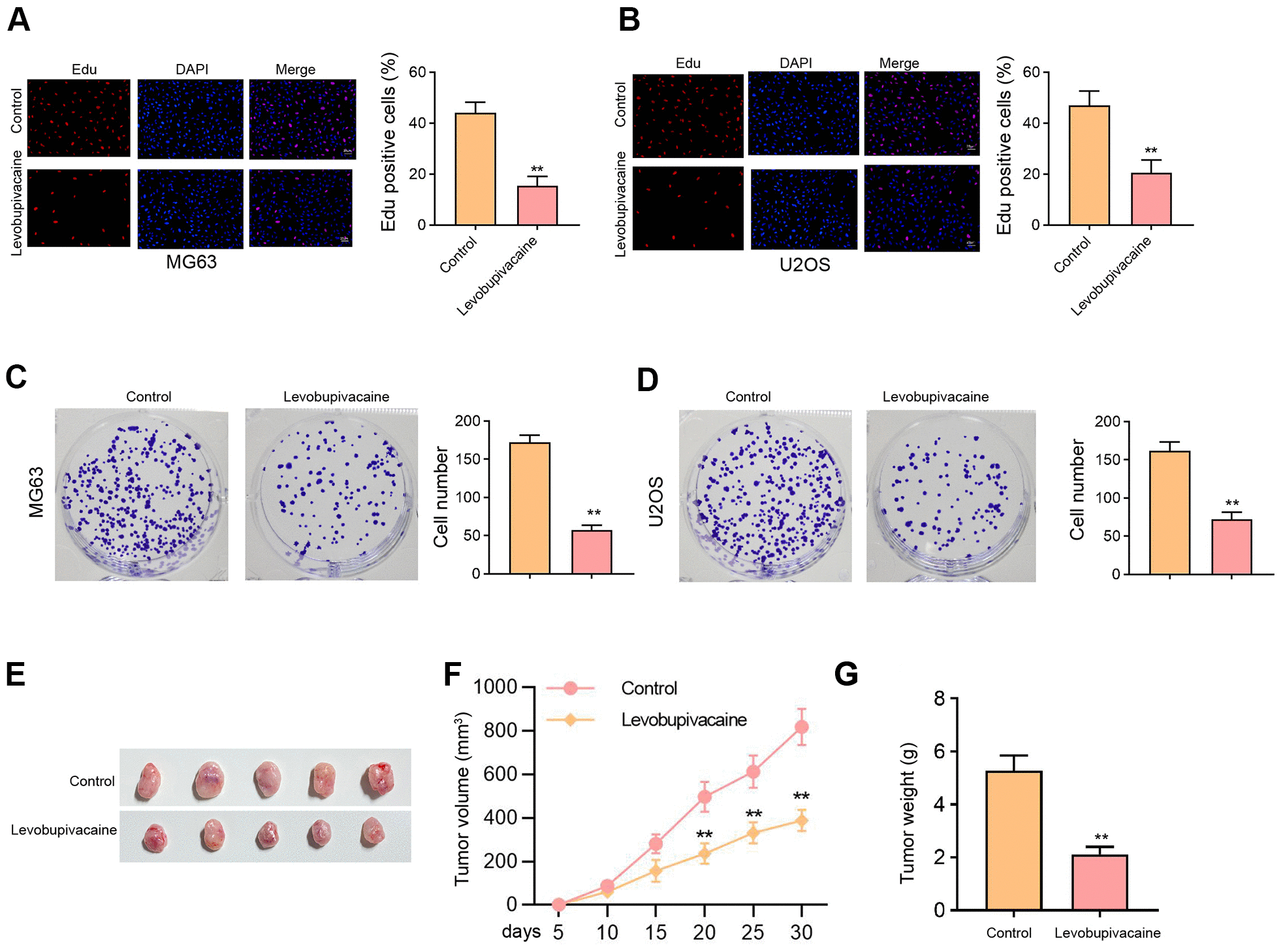
Figure 1. Levobupivacaine inhibits osteosarcoma cell proliferation in vitro and in vivo. (AD) MG63 and U2OS cells were treated with levobupivacaine (2 mM). (A, B) Cell proliferation was detected by Edu assays. (C, D) Cell proliferation was measured by colony formation assays. (EG) The nude mice (n = 5) were injected with MG63 cells and 40 μmol/kg levobupivacaine. The tumor xenograft was conducted in the mice. (E) The tumor images, (F) the tumor volume, (G) and the tumor weight were shown. mean ± SD, ** P < 0.01.